材料表征选型避坑指南:39 种 XRD/TEM/SEM/DFT 等技术优缺点全表

为什么相同成分的材料性能差异悬殊?反应过程中活性位点如何动态变化?电子结构与活性的关联始终模糊不清?本文华算科技系统梳理了39种方式主流表征及理论计算方法XPS、TEM。SEM、XRD、TPD、Raman、CV、EIS、XAS、DFT、MD等),简洁清晰,以表格方式为大家呈现,表中涵盖了每种技术的优缺点,兼顾专业性与实用性。帮助大家锁定最适合自己样品的表征技术避开 99 % 坑
一、结构形貌
聚焦宏观形貌微观尺寸晶体结构,是材料设计与制备的基础依据,直接影响活性位点暴露程度与传质效率
材料表征选型避坑指南:39 种 XRD/TEM/SEM/DFT 等技术优缺点全表
二、表面成分与价态
聚焦催化剂表面元素组成化学价态电子转移规律,直接关联活性位点的电子状态(如金属离子的价态变化、载体与活性组分的电子相互作用),是解析催化活性本质的关键
材料表征选型避坑指南:39 种 XRD/TEM/SEM/DFT 等技术优缺点全表
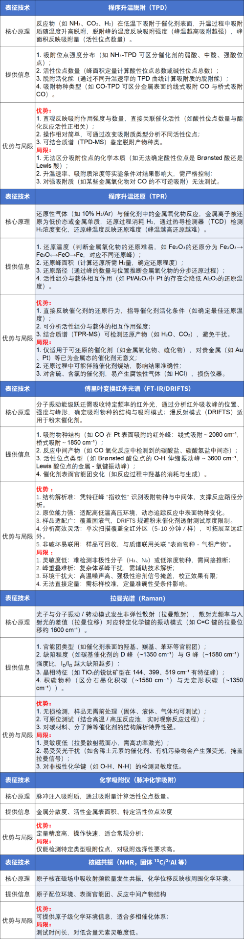
三、活性位点与吸附态
直接探测催化剂表面活性位点的数量强度及反应物/中间产物的吸附模式,是关联 “结构 – 活性” 的核心环节,可揭催化反应的速率决定步骤与反应路径
材料表征选型避坑指南:39 种 XRD/TEM/SEM/DFT 等技术优缺点全表
四、孔隙结构与比表面积
聚焦催化剂孔道尺寸分布孔容比表面积及孔隙率等孔结构参数,是评估多孔催化剂传质效率与活性位点暴露程度的核心,直接影响反应物/产物在催化剂内部的传输速率与活性位点的可及性,为多孔催化剂孔道结构优化提供关键数据。
材料表征选型避坑指南:39 种 XRD/TEM/SEM/DFT 等技术优缺点全表
五、原位/工况
聚焦催化剂在真实反应条件下(温度、压力、反应氛围)的动态结构变化表面物质演化,是突破 “静态表征与动态反应脱节” 问题的关键,直接捕捉反应过程中活性中心的实时状态反应中间路径,为完整揭示催化反应机制提供最贴近实际的证据。
材料表征选型避坑指南:39 种 XRD/TEM/SEM/DFT 等技术优缺点全表
六、电化学
聚焦电催化体系中电极 / 电解质界面的电子转移活性位点电化学行为产物演化(如电势 – 电流响应、界面阻抗、气态 / 液态产物),评估电催化剂活性、稳定性与反应选择性的核心,直接关联电催化反应动力学与界面电荷转移效率,为电催化剂设计与反应体系优化提供专属技术支撑。
材料表征选型避坑指南:39 种 XRD/TEM/SEM/DFT 等技术优缺点全表
七、理论计算
理论计算方法按尺度可分为量子力学方法(原子 / 电子尺度)、分子力学方法(分子 / 颗粒尺度)、宏观动力学方法(反应器尺度),核心作用是:解释催化机理、预测催化剂性能、指导催化剂设计
材料表征选型避坑指南:39 种 XRD/TEM/SEM/DFT 等技术优缺点全表
催化表征及理论计算是解析催化剂 “结构 – 性能 – 反应机制” 关联的核心手段,需覆盖静态结构、动态过程、电子状态等多维度。希望本文能对大家有所帮助,如果觉得有用的话,可以转发给课题组同学!

声明:如需转载请注明出处(华算科技旗下资讯学习网站-学术资讯),并附有原文链接,谢谢!
(0)
上一篇 2025年10月21日 下午3:17
下一篇 2025年11月12日 下午2:54

相关推荐