如何分析价态?2分钟锁定适配粉/膜/块体、区分表面/体相、追踪动态变化的表征技术

价态分析判断材料性能的关键,但如何确保价态分析技术既能适配粉末、薄膜、块体等不同形态材料,又能区分表面/体相维度差异,还能追踪反应过程中的价态动态变化
本文华算科技根据不同表征关于价态分析技术的优劣势绘制成图表,2min内锁定合适手段(元素组成、价态占比、配位环境、能带结构等
一、表面价态分析
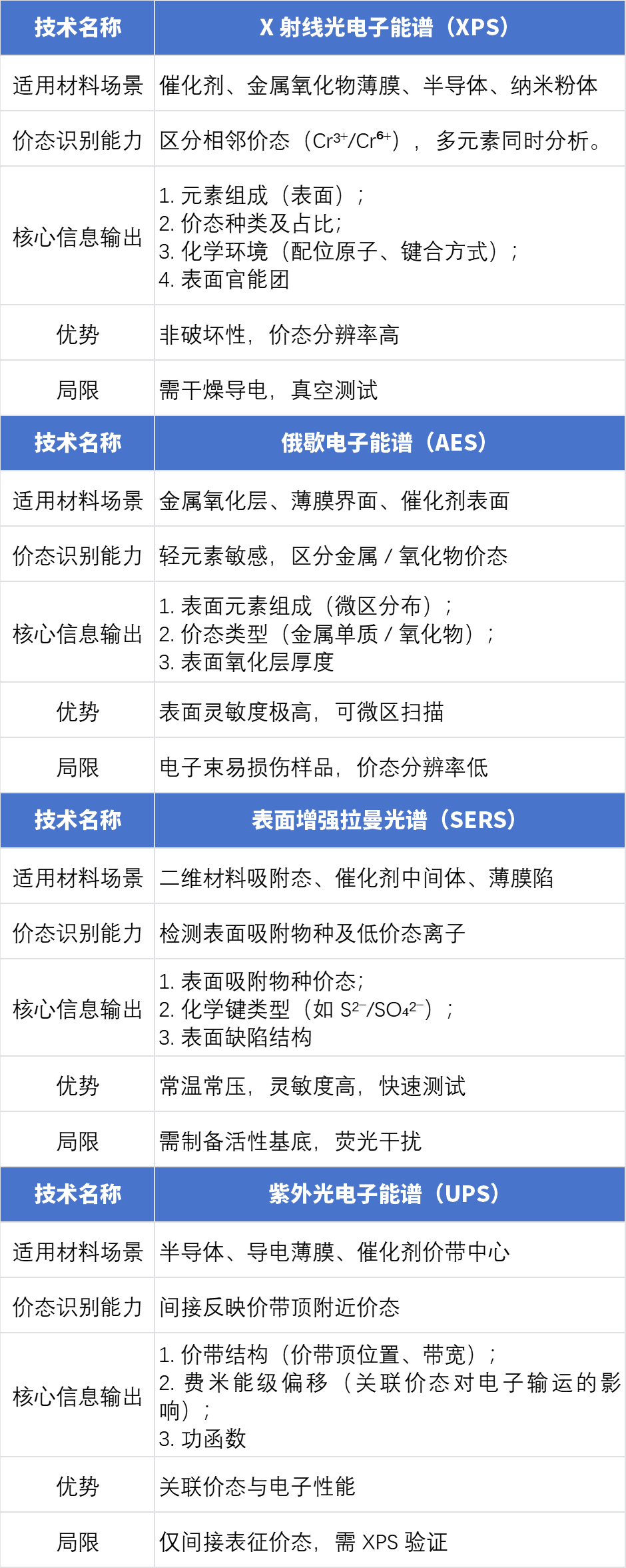
表面价态分析聚焦材料 1~10 nm 表层的价态特征,是催化剂半导体、薄膜等材料性能优化的关键。表格总结了各类技术的适用场景价态识别能力核心信息输出优劣势,帮助大家根据样品状态(如是否导电、是否耐受真空)快速匹配最优方案。
如何分析价态?2分钟锁定适配粉/膜/块体、区分表面/体相、追踪动态变化的表征技术
二、体相价态分析
体相价态分析针对材料内部深层元素的价态特征,适用于催化剂体相、陶瓷、复合材料等无需表面限定的场景。表中呈现了各类技术的适用范围价态识别能力核心信息优劣势,帮助大家解决体相混合价态区分配位环境表征等核心需求。
如何分析价态?2分钟锁定适配粉/膜/块体、区分表面/体相、追踪动态变化的表征技术
三、原位价态分析

原位动态价态分析聚焦材料在真实反应条件下的价态变化,是揭示催化机理、电池循环特性的关键手段。表中汇总了各类技术的工作场景价态追踪能力核心信息输出关键优势,大家可以根据反应条件(如温度、压力)和检测需求(如表面/体相、时间/空间分辨率)选择合适的表征方法。

如何分析价态?2分钟锁定适配粉/膜/块体、区分表面/体相、追踪动态变化的表征技术
四、电化学价态分析
电化学价态分析专为电催化、电池等领域的电活性材料设计,聚焦价态的氧化还原特性与活性关联。表表中系统呈现了各类技术的适用材料价态识别能力核心信息优劣势,助力电化学材料的性能评估与机理研究
如何分析价态?2分钟锁定适配粉/膜/块体、区分表面/体相、追踪动态变化的表征技术
五、价态分析如何选择?
如何选择的合适的表征分析价态呢?我们总结了6 类核心需求,整合前文所有技术的关键优势,按照“推荐技术 + 备选技术 + 信息匹配 + 选择依据” 分条列出。无论是催化剂表面价态定量体相混合价态区分,还是痕量价态检测电化学场景适配,都能通过表格快速锁定最优表征方式,避开99%的坑,提升科研效率!
如何分析价态?2分钟锁定适配粉/膜/块体、区分表面/体相、追踪动态变化的表征技术
六、避坑指南
1. 样品制备
1. 电化学测试需保证电极清洁(用 Al₂O₃粉末抛光,超声清洗),电解液除氧(N₂鼓泡 10~20 min);
2. 原位 EC-AFM 需调节探针与电极距离(避免刮擦电极表面),选择低粘度电解液(减少对 AFM 成像的影响)。
2. 数据解析
1. CV 峰识别需结合标准电位(如 Fe²⁺/Fe³⁺标准电位 0.77 V vs SCE),避免将电容电流误判为氧化还原峰;
2. EQCM 数据需校正 “非法拉第电流”(如双电层充电导致的频率变化),通过空白扫描扣除背景。
3. 价态稳定性
1. 电化学测试中易变价态(如 Mn³⁺)需控制扫描速率(低速减少歧化反应),必要时添加络合剂(如柠檬酸)稳定价态;
2. 原位测试需维持反应氛围稳定(如电催化 OER 需持续通入 O₂,避免气氛变化影响价态)。
如何分析价态?2分钟锁定适配粉/膜/块体、区分表面/体相、追踪动态变化的表征技术

DOI:10.1038/s41560-021-00776-y

华算科技是专业的科研解决方案服务商,精于高端测试拥有10余年球差电镜拍摄经验与同步辐射三代光源全球机时,500+博士/博士后团队护航,保质保量!

🏅已助力5️⃣0️⃣0️⃣0️⃣0️⃣➕篇科研成果在Nature&Science正刊及子刊、Angew、AFM、JACS等顶级期刊发表!

👉立即预约,抢占发表先机!

声明:如需转载请注明出处(华算科技旗下资讯学习网站-学术资讯),并附有原文链接,谢谢!
(0)
上一篇 2025年11月8日 上午9:05
下一篇 2025年11月12日 下午3:31

相关推荐