与传统刚性电子材料相比,柔性电子材料具有优异的可拉伸性和柔韧性,能够与生物组织相容,更好地适应复杂的应用场景,是近年来广泛关注的研究领域,可应用于健康监测、医疗设备、人机交互和增强现实等多个领域。然而,现有的柔性材料通常面临着电子性能与可拉伸性之间的取舍,许多材料在追求高可拉伸性的同时牺牲了电子性能,从而限制了其应用范围。因此,如何同时提高材料的电子性能和机械性能,成为了柔性电子材料研究中的一个重大挑战。
功能粒子与软聚合物的集成可以用来制造本征可拉伸高性能电子产品。然而,目前制造这种材料的方法要求将颗粒首先胶体分散在液体单体或聚合物溶液中,这些溶液具有有限的材料相容性。这种整合的策略不允许颗粒直接结合到软材料中,并且需要在打印过程中精确控制相关的流体力学。
来自华南理工大学林容周教授、莱斯大学江雍粦(Yong Lin Kong)教授和新加坡国立大学何思远(John S. Ho)副教授等研究人员设计了一种新的“颗粒吞没”技术,成功地将功能颗粒直接整合到软聚合物中,克服了传统方法中颗粒分散液制备过程中的流体控制难题。传统方法通常通过胶体分散液将颗粒与聚合物混合,这一过程对流体力学和化学兼容性要求较高,且容易导致颗粒的分布不均匀,影响材料的性能。华南理工大学为本研究第一单位。
与传统方法不同,在该工作中当颗粒的特征尺寸远小于聚合物基质的弹性毛细长度时,颗粒会通过表面能自发地被聚合物基质吞没,深深嵌入聚合物中,从而形成颗粒深度嵌入聚合物的稳定配置。这种方法无需额外的外力或化学处理,能够精确地将颗粒整合到聚合物中,提升了材料的功能性。使用这种方法可以制造具有无线传感、通信和能量传输能力的多层、多材料和弹性器件。相关工作以“Soft electronics based on particle engulfment printing”为题发表在最新一期的Nature electronics期刊上。
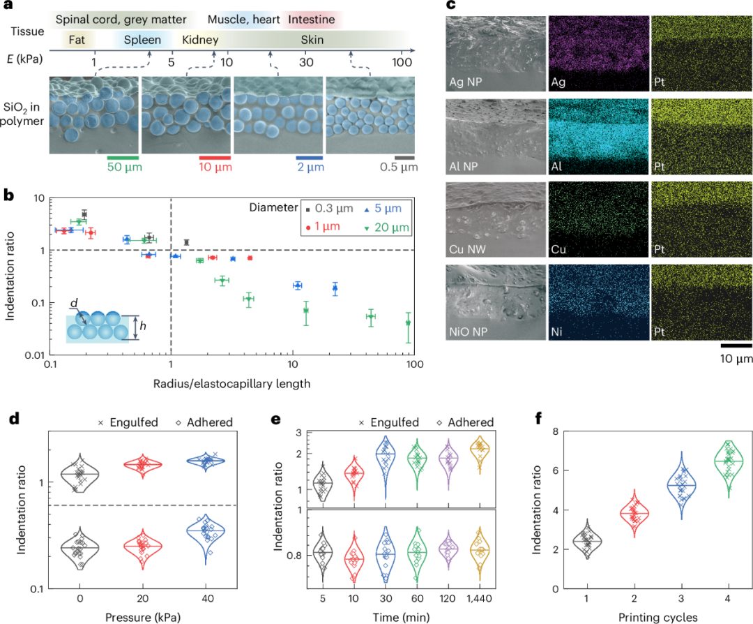
颗粒吞没印刷设计:颗粒吞没印刷是通过在柔软的聚合物基质中自发的体积逐层组装异质微粒子和纳米粒子来实现的。当粘性毛细力大于基材变形产生的弹性应力时,颗粒就会被吞没(r/L ≪ 1, r, 颗粒直径; L = ϒsv/E 聚合物基体弹性毛细管长度; ϒsv, 固气界面表面应力; E, 杨氏模量)。相比之下,当聚合物基体变形产生的弹性力足以平衡颗粒上的界面能变化时,颗粒不会被完全吞没,而是会粘附在表面上(r/L > 1)。
颗粒吞没表征:颗粒吞没印刷与广泛的功能纳米材料兼容,因为它主要由表面应力驱动,而表面应力在很大程度上与材料成分无关。因此,纳米材料可以被吞没在微米深的软基底中,不用考虑尺寸和材料成分。吞没印刷是一种表面能驱动的现象,不受重力的影响,在直立和倒立位置都可以打印出一致的压痕深度。
为了增加颗粒和聚合物衬底之间的接触面积,可以在被吞没的样品上放置重物施加额外的压力,以增强颗粒进入基片的压痕深度和均匀性。吞没印刷可以进行“套印”,在先前被吞没的颗粒上重复打印,可以创建包含在软聚合物中的多层颗粒。在1.5%离子凝胶中,5 μm硅球的压痕率会随着印刷周期的增加而增加。套印次数的增加会增加压痕深度,先前被吞没的颗粒,不再经历表面应力,在新层套印时被更深地吞没到聚合物基质中。套印可以通过一层一层的印刷方法来控制颗粒吞没深度。
颗粒吞没印刷性能:通过颗粒吞没打印,相对简单的模板和刷子可以直接将碳纳米管应变片打印成完全固化的A4尺寸弹性体。软功能复合材料可以抵抗任意方向的反复扭曲和拉伸,使其在曲面上保持一致。打印分辨率主要由掩模的特征尺寸(最小图案尺寸或间隙的较大值)决定。粒子吞没可以产生多种功能的复合材料。这里展示了将多材料连接完全嵌入1.5%离子凝胶中的能力,功能层之间没有间隙。通过颗粒吞没打印二氧化硅球、银微粒和碳纳米管制成的软聚合物、可拉伸导体和应变片具有良好的拉伸循环性能。这使得创建完全柔软、复杂的功能设备成为可能。
柔性电子设备应用设计:通过在弹性基体上颗粒吞没印刷应变传感器、天线和互连,然后将电源管理和无线通信组件焊接到电路板上,设计并制造了三个弹性电子设备,它们可以作为无线和无电池传感器安装在手指、手腕上,用于姿势跟踪。这些结果证明了颗粒吞没印刷方法制造复杂高性能弹性器件的能力。
该研究团队报道了一种软性聚合物与功能颗粒结合的新方法,通过利用表面能驱动功能颗粒的自发吞没,可以直接打印一系列材料,成功制造了多层、多材料的柔性电子设备。这些设备不仅具有良好的可拉伸性和稳定性,还具备了无线传感、通信和能量传输的功能。尤其在无线传感器方面,团队通过将设备集成到皮肤上,实现了高效的姿态追踪,显著提高了设备的性能和稳定性。该颗粒吞没印刷方法也可能被用于整合活性材料,如半导体传感和发光纳米材料与生物反应性聚合物,创建高度集成的复杂生物电子器件。这一研究结果展示了颗粒吞没技术在柔性电子材料中的巨大潜力,为未来柔性电子设备的高性能化和多功能化提供了新的技术路径。

林容周,华南理工大学机械与汽车工程学院教授、博导。2013年在华南理工大学获得学士硕士学位,2018年在南洋理工大学获得博士学位,2022年新加坡国立大学博士后出站。近10年来致力于无线柔性电子的交叉学科研究,通过在传感、制造和系统集成上理论与工程的创新,以实现无线传感、供能和通讯等技术与非常规基底(如软物质、织物)的无缝融合,为数字化医疗、人机交互、智能制造等领域的重要挑战提供创新的解决手段。相关成果多次发表在国际顶级期刊《Science》, 《Nature Electronics》,《Nature Communications》,《Biosensors & Bioelectronics》,《Sensors & Actuator B: Chemical》等。
个人课题组主页:https://lin-labs.com
江雍粦,现为莱斯大学机械工程系助理教授。其研究成果多次发表在《Nature》,《Nature Communications》、《Nature Electronics》、《Advanced Materials》、《Science Advances》等国际顶尖期刊上,包括 “3D打印的活性电子材料和器件”、“3D打印的多功能混合设备与结构”、以及“胃驻留电子设备”等。
何思远 (John Ho),新加坡国立大学设计与工程学院电机与电脑工程系、医疗健康创新与技术研究院副教授,是生物电子学领域的一颗冉冉升起的新星,他致力于开发无线医疗技术来远程监测和治疗疾病。
Rongzhou Lin*, Chengmei Jiang, Sippanat Achavananthadith, Xin Yang, Hashina Parveen Anwar Ali, Jianfeng Ping, Yuxin Liu, Xianmin Zhang, Benjamin C. K. Tee, Yong Lin Kong* & John S. Ho*, Soft electronics based on particle engulfment printing, Nat Electron (2025).
声明:如需转载请注明出处(华算科技旗下资讯学习网站-学术资讯),并附有原文链接,谢谢!