
第一作者:Jinhee Lee, Suk Min Kim
通讯作者:Yong Hwan Kim, Suk Min Kim
通讯单位:韩国蔚山科学技术院
论文速览
钢铁工业是全球二氧化碳(CO2)排放的主要来源之一,实现碳中和至关重要。本研究提出了一种受生物Wood-Ljungdahl途径启发的酶催化一氧化碳(CO)水合(enCOH)方法,有效固定CO2。
通过使用高效、耐抑制剂的CO脱氢酶(ChCODH2)和甲酸脱氢酶(MeFDH1),实现了将工业废气转化为甲酸盐的enCOH,具有100%的选择性。该过程在温和条件下(室温、中性pH)不间断的运行,不受CO/CO2比例影响。
值得注意的是,直接利用未经预处理的烟气产生了各种甲酸盐,其中产生的甲酸铵接近2 M。在钢铁厂运行的10升规模固定化酶反应器中,通过简单的纯化过程,成功生产出高纯度的甲酸粉末,展示了钢铁工业减碳的潜力。

图文导读

图1:enCOH的合成路线和示意图。

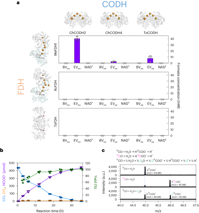
图2:enCOH的检测和最佳反应条件

图3:使用真实烟气利用enCOH高效生产甲酸盐

图4:使用LDG进行enCOH时酶的可重复使用性

图5:使用连续气体流动进行enCOH生产甲酸盐

图6:使用10升enCOH反应器进行实际生产。
总结展望
本研究通过酶催化CO水合(enCOH)技术,成功将工业废气中的CO转化为甲酸盐,实现了100%的选择性,并在温和条件下运行,显示出对CO/CO2比例不敏感。该技术直接利用未经预处理的烟气,产生了高浓度的甲酸盐,其中甲酸铵接近2M。
此外,通过10升规模固定化酶反应器的运行,证明了该技术在钢铁厂现场操作的可行性,展示了将实际废气转化为有价值产品的巨大潜力。该技术不仅有助于减少温室气体排放,还为可持续工业过程提供了新的途径。
文献信息
标题:Molar-scale formate production via enzymatic hydration of industrial off-gases
期刊:Nature Chemical Engineering
DOI:10.1038/s44286-024-00063-z

