一、测试问题
Q: LSV曲线不从0开始?
LSV为何不从0开始?如何从0开始?
-
催化剂自身氧化还原(如碳材料的电容电流)。
-
电荷补偿效应(前一循环电子未完全平衡)。
解决方法:
-
降低扫速,减少电容电流。
-
Pt基催化剂,双电层电流较小,低扫速可忽略
-
非贵金属催化剂,双电层电流较大,需扣除背景电流(氮气溶液饱和测定)或开路电位处开始扫描
-
文献参考:江苏大学Weidong Shi团队发现电荷补偿效应(Angew. Chem. Int. Ed. 2021, 60, 20042–20048)。
Q:测得 LSV 曲线如何判断过电位
找出LSV 曲线对应的Tafel曲线,在低过电势区域的非线性向线性的拐点(简单说就是LSV 曲线向上拐时的拐点),Tafel斜率(b)的定义为:电流对过电位(n)的增长速度及其值主要取决于传递系数。Tafel 斜率越小,说明电流密度增长越快,过电位变化越小,说明电催化性能越好。Taiel斜率越小,表明速率决定步骤在多电子转移反应的未端,这通常是一个好的电懂化剂的标志。
Q: LSV中的氧化峰干扰?
(为什么存在氧化峰?如何避免干扰?)
过渡金属氧化峰通常是指在某个氧化电压下驱动金属开始失去1个电子产生氧化电流,价态升高(如Ni2+→Ni3+),在某个电压下表面有最多的金属失去电子达到峰值,而后增加电压金属失去电子就比较困难了(如大部分已氧化成Ni3+),氧化电流开始下降,如果电压足够高,金属还会失去第二个电子(如Ni3+→Ni4+),或者是别的金属失电子,再次出现氧化峰,对氧化峰面积积分可以得到金属的电子转移数,这与电催化性能是有一定关系的。简单理解,作为催化反应的金属中心失电子程度越高,越容易接受H2O/OH-的亲核进攻形成OH*中间体激活反应发生,这也是为什么高价态金属通常被认为是催化反应中心,也把原位Raman检测到的γ-NiOOH(Ni3+~4+)活性相作为评估OER性能的一项指标。也可以认为是高价态金属氧化了水分子,电荷转移。
有时候氧化峰出现在催化氧化反应如水氧化之前,中间间隔一段平台,说明以驱动水氧化的高氧化态金属不易生成,需要更高的电压。
有时候氧化峰后紧接着就是水氧化电流,甚至与水氧化电流重叠,说明材料金属很容易被电氧化为高价态从而激活反应发生。
氧化峰是不能避免的,要避免的是氧化峰对过电位识别的干扰,可以扫CV取还原峰的极化电流曲线或者由高压扫到低压。
不同金属的氧化态效果也不一样,这与它们前线轨道能级电子态有关。金属的氧化态当然不是越高越好的,催化反应符合Sabatier原理,吸附太强不利于脱附同样不利于反应进行。而且过高的氧化态使得键连变弱,容易脱溶。
Q: LSV曲线出现了平台
Q: iR补偿注意啥
原则:补偿度80-95%,避免过补偿(电流突增或电压异常)。
操作建议:
-
分别保存补偿前后的数据。
-
每个样品单独测定溶液电阻(Rs)后补偿。
注意:补偿后曲线应平滑,无“负过电位”现象。
Q:EIS测试,开路电压下无半圆?
开路时无电荷转移,仅传质阻抗(斜线)(外电路没有电流流过时正负电极之间的电位差,这种情况下电极表面没有电子流通,电荷转移电阻无限大,得到的会是一条斜向上的直线,代表物质转移控制,没有电荷转移,也就没有电荷转移电阻的半圆)
-
在极化条件下测试(如η=300 mV或10 mA/cm²)。
-
拟合时优先选择Nyquist图,关注Rct(电荷转移电阻)。
用非法拉第区间校正电化学活性面积的原理是,认为能发生电荷转移的表面,都是催化反应面,通过测不同扫速下的电流密度计算材料的双电层电容Cdl,除以自身的比电容Cs,就得到材料的粗糙度因子RF,LSV除以RF就得到了电流密度校正的specific activity。
ECSA电压的选择要使得电流在0上下充放电平衡,所以选了开路电压OCP,每个材料的OCP不尽相同,所以得到电压区间也会有所差别,电压不一致也是合理的。但是为了保持单一变量,绝大多数文章中电压区间都是一致的,选定一个非法拉第区间,慢扫数圈使其0电流上下稳定,也是可以的。
-
统一选择0.1-0.2 V(vs. RHE)等安全区间。
-
确保充放电电流对称,多次慢扫稳定基线。
注意:若电流不对称,检查催化剂是否发生副反应。
Q:为什么i-t稳定性会有起伏?
波动原因:
-
上升:恒电位下电流密度增大,说明反应过程催化剂还在活化(比如生成活性相或者活性位点暴露更多)——性能提升
-
下降:同样电压下这些活性位点提供不了那么多电流了,下降有可能还有掉样因素或者形成无定型层/致密层影响导电/传质
如果是上升达到稳定还好,如果是一直下降,就要优化稳定性了
-
优化方向:
-
增强材料粘附(如优化Nafion比例)。
-
设计多孔结构改善传质(如三维导电基底)。
二、电极制备问题
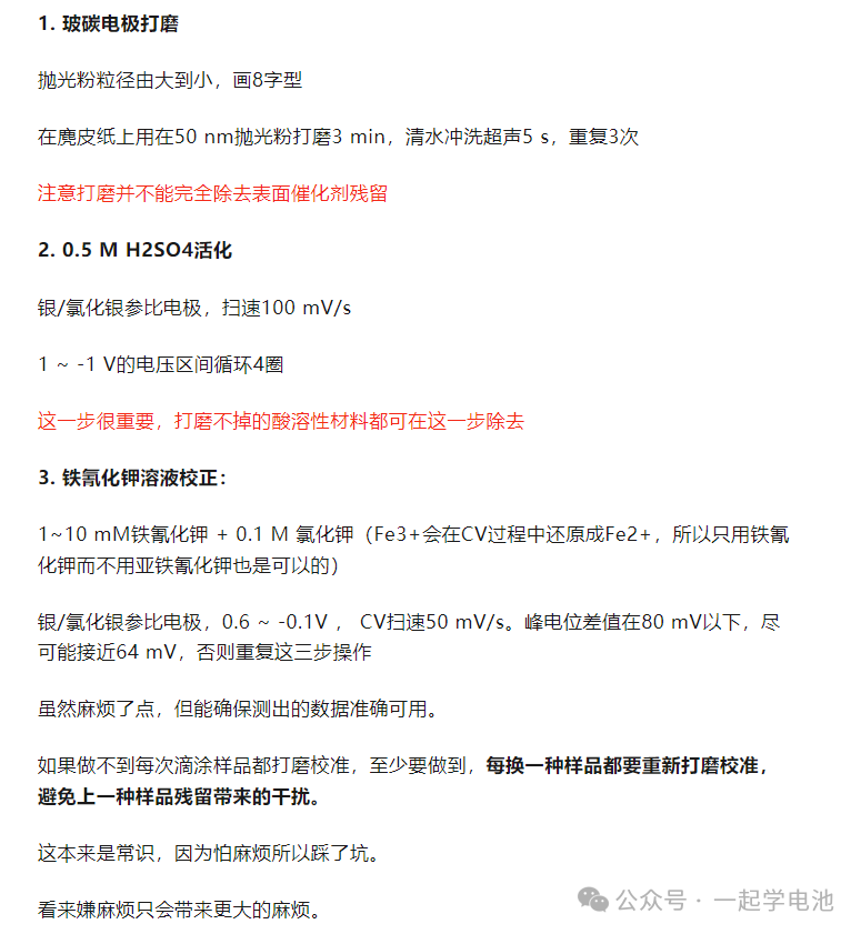
1. 电极不会校准
步骤:打磨抛光→H₂SO₄活化→铁氰化钾验证峰形对称性。
失败处理:更换抛光布或重新抛光至镜面。
擦拭的玻碳电极并不能完全除去表面催化剂残留,擦拭完的裸玻碳电极还有肉眼不可见的、擦拭不掉的附着催化剂,在偏压下析出大量气泡,需要打磨、硫酸活化才可以。

2. 滴涂不均匀
现象:一种情况是滴在玻碳电极上在周围呈一个环,一种情况是涂上去样品卷边
原因:两种情况主要还是由于催化剂颗粒大、导电性不好造成的。颗粒大所以分散不均,在溶剂表面张力下聚在边缘(加入弱极性溶剂可以调节表面张力)。颗粒大所以粘结剂粘附不牢固,容易整体剥落。导电性不好所以与导电粘结剂和导电基底的静电吸引不强,也容易卷边剥落。
改进方法:
-
超声破碎减小颗粒尺寸。
-
添加表面活性剂调节表面张力。
-
掺入导电碳增强粘附。
3. 测试掉样
测试掉样大概率是本身粘附力就弱,生成的气泡一冲击就剥落了
预防措施:
加nafion是一种办法,一般是nafion:ink=1:20,过多的粘结剂也会屏蔽掉活性位。主要的原因还是在样品自身上:颗粒大(研磨、细胞破碎、超声)、导电性不好(加入导电碳材料)。
三、材料合成问题
1. 样品在导电基底上生长不均匀
水热合成的自支撑样品发现表面生长不均匀,有可能是预处理没做好,如泡沫镍需用丙酮、酸、水和乙醇超声清洗去除表面油污和氧化层;碳基底反应前做亲水处理如硝酸加热浸泡、热处理煅烧。如果预处理正确,肉眼看不到的地方也是有样品生长的,可以拍SEM确定。
泡沫镍预处理:酸洗(HCl)、超声去氧化层。
碳布亲水化:浓HNO₃处理或等离子体改性。
-
2. 自支撑材料骨架酥脆
-
比如泡沫镍生长硫化物,过度硫化就会使得整个Ni基底骨架破坏,全部生成的硫化物没了延展性,颗粒间的键连强度也变弱,生成的气泡就会使样品脱落。另外硫化物在电氧化条件下发生自身氧化,结构更不稳定
优化:控制反应时间,引入柔性载体(如碳纳米管)。
-
3. 管式炉合成问题
-
使用管式炉过程中遇到的最大的问题就是对气氛的控制不准,包括密闭性、气体流速。普通的转子流量计即使尾气鼓泡也不能保证气密性,更不能控制气体流速,引入杂质相或者影响材料生长动力学,且不可重复。最好的解决办法就是采用数字流量计,漏气会使得设定流速与实际流速不一致。
PH3这样的有毒气体需要做吸收尾气处理,PH3可以用硫酸铜,铁铵矾(三价的硫酸铁铵),硫酸三价铁的溶液吸收。
四、表征问题
1. 电镜图片处理
tif格式无法FFT?
解决:用Digital Micrograph将Data Type改为“Integer”。
Digital Micrograph 可以将dm3格式的电镜图片进行傅里叶变换FFT,但有时候我们拿到的是tif格式的图,FFT是灰色的,此时需要在edit栏更改一下Data Type:将RGB改为integer即可。


2. XRD标定困难
策略:
- Jade在PDF中即可得到PDF卡片,根据衍射峰标出对应的晶面,在高分辨透射电镜中量取晶面间距找到对应晶面。对于没有PDF卡片的可以在晶体结构数据库里下载cif,导入mercury模拟。
3. XPS分峰拟合
工具推荐:Avantage软件,支持参数固定(如FWHM)。
注意:结合俄歇电子谱验证价态。
4. 原位Raman
粉体、自支撑材料都可以测,气泡问题可以通过调节电解液流速或者用准原位的方法


总结与建议
-
测试标准化:统一活化条件、iR补偿度、ECSA区间。
-
交叉验证:结合多种表征(如SEM、XPS、EIS)分析性能变化机制。
-
文献跟进:关注原位表征技术(如原位XAS)揭示动态过程。
本文源自微信公众号:一起学电池
原文标题:《电催化测试常见Q&A》
原文链接:https://mp.weixin.qq.com/s/PbkUuElKXNFLfGmLD6EAJQ
本转载仅出于分享优质测试干货,旨在传递更多观点,并不代表赞同其全部观点或证实其内容的真实性。文章中所包含的图片、音频、视频等素材的版权均归原作者所有。如有侵权请告知删除。

