说明:本文华算科技主要讲解能带结构图(E-k图)的定义、坐标轴意义及核心元素,包含能带、带隙等关键概念,可掌握其在光吸收阈值、氧化还原能力及催化反应速率等方面的说明作用。

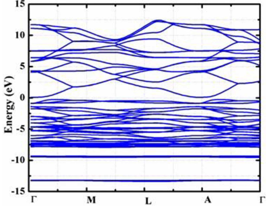
能带结构图,通常也被称为E-k图,是描述晶体材料中电子的能量(E)与其波矢(k)之间色散关系的图表。
在量子力学框架下,晶体中的电子不再是孤立原子中具有分立能级的粒子,而是受到整个晶格周期性势场的影响,其行为必须用波函数来描述。波矢k是描述电子波在晶格中传播状态的关键量子数,与电子的准动量相关。

DOI: 10.1021/jacs.3c07740
能带结构图的坐标轴
(1)纵轴(Y轴):能量(E)
纵轴代表电子所能拥有的能量状态。能量单位通常是电子伏特(eV)。在绝对零度下,电子会从最低能级开始填充,直至某个最高能级。
这些离散的、允许电子存在的能量状态在晶体周期性势场的作用下会形成一系列连续的区间,即能带(Energy Bands)。

DOI: 10.12693/APhysPolA.137.361
(2)横轴(X轴):波矢(k)
横轴代表电子的晶格动量,通常用波矢k表示。与自由电子的动量不同,晶体中电子的波矢是在一个被称为布里渊区的有限空间内定义的。
布里渊区是晶格倒易空间中的一个基本单元。由于晶体的对称性,无需绘制整个布里渊区内所有方向的E-k关系,只需沿着布里渊区中特定的高对称方向进行描绘即可。
横轴上那些用希腊字母(如Γ,X,M,K)标记的点,就是高对称点,它们是布里渊区的中心、边界或顶点。

DOI: 10.48550/arXiv.2411.04951

(1)能带(Energy Bands):图中连续的曲线即为能带。每一条曲线代表一个能带,表示在该k值下,电子允许存在的能量本征值。
(2)价带(Valence Band):在绝对零度下被电子完全填满的能量最高的能带区域。
(3)导带(Conduction Band):在绝对零度下完全空置的能量最低的能带区域。

(4)带隙(Band Gap):价带顶(VBM)与导带底(CBM)之间的能量差。这个区域是电子无法占据的禁带。带隙的存在与否及其大小,直接决定了材料是导体、半导体还是绝缘体。
(5)费米能级(Fermi Level,EF):在绝对零度下,电子填充的最高能级。在能带图上通常用一条水平虚线或实线标出,并设为能量零点。
费米能级的位置直接决定了材料的基本电学性质:
金属:费米能级穿过一个或多个能带,意味着能带未被完全填满,存在自由电子,因此导电性强。
绝缘体:费米能级位于禁带之内。价带被电子完全填满,而导带是空的。

DOI: 10.3390/pr9020214

光吸收阈值:由带隙(Eg)决定
带隙能量(Eg)决定了半导体能吸收的光子能量阈值。只有当光子能量hv>Eg时,价带上的电子才能吸收光子能量,跃迁到导带,同时在价带留下一个带正电的空穴。
因此,为了有效利用太阳光,理想的光催化剂应具有较窄的带隙(通常。)

DOI: 10.1021/jacs.3c07740
能带位置与氧化还原能力
光催化的本质是利用光生电子和空穴进行氧化还原反应。要使反应自发进行,必须满足以下热力学条件:
还原反应:催化剂的导带底电位(ECMB)必须比目标还原反应的电位更负(能量更高)。这样,光生电子才有足够的势能去还原反应物。
氧化反应:催化剂的价带顶电位(EVMB)必须比目标氧化反应的电位更正(能量更低)。这样,光生空穴才有足够的氧化能力去氧化反应物。

催化反应的速率
催化反应的实际速率(即动力学)则由光生载流子的分离、输运和界面转移效率共同决定。能带结构及其相关参数深刻地影响着这些动力学过程。
(1)载流子分离与寿命
光生电子和空穴若不能及时分离,就会在皮秒到纳秒的时间尺度内复合,以光或热的形式释放能量,从而失去催化活性。
载流子寿命:寿命越长,载流子迁移到催化剂表面并参与反应的概率就越大。
陷阱态:材料中的缺陷(如晶格空位、杂质)会在带隙中引入局域化的电子态,即陷阱态。这些陷阱态可以捕获电子或空穴,一方面可能延长其表观寿命,但另一方面也可能成为复合中心,阻碍载流子向表面的迁移。

载流子分离后,需要快速地从材料内部输运到表面活性位点。输运效率由载流子的有效质量(m*)和迁移率(μ)决定。
能带的曲率与载流子(电子和空穴)的有效质量(m*)成反比。更陡峭的能带意味着更小的有效质量和更高的迁移率,有利于电荷快速迁移到催化剂表面,减少其在体相内的复合几率。

(3)能带弯曲与空间电荷层
当半导体与电解质或助催化剂接触时,由于费米能级不匹配,会发生电荷重新分布,导致在界面处形成空间电荷层和能带弯曲。
合适的能带弯曲会在界面附近形成一个内建电场,这个电场能够有效促进光生电子和空穴的分离—将电子推向体相,将空穴推向表面,从而极大抑制复合,提高量子效率。

DOI: 10.1016/j.cpc.2021.108033
【做计算 找华算】
🏅 华算科技提供专业的第一性原理、分子动力学、生物模拟、量子化学、机器学习、有限元仿真等代算服务。
🎯500+博士团队护航,累计助力5️⃣0️⃣0️⃣0️⃣0️⃣➕篇科研成果,计算数据已发表在Nature & Science正刊及大子刊、JACS、Angew、PNAS、AM系列等国际顶刊。 👏👏👏

