北大「国家杰青」郭雪峰,Nature Nanotechnology!

研究背景
烯烃复分解是一种重要的金属催化碳-碳键形成反应,广泛应用于有机合成和高分子化学领域。然而,由于烯烃复分解涉及多组分间的复杂相互作用,其反应机制尚不明确。这也制约了进一步的反应优化和高效催化剂的设计。尤其是在关环复分解和开环复分解聚合反应中,多个潜在的反应路径增加了对反应动力学的理解难度。
成果简介
基于此,北京大学郭雪峰教授、莫凡洋副教授联合山东大学李延伟教授、加州大学Kendall N. Houk教授设计了一种基于石墨烯的单分子电化学检测平台,能够实时监测关环复分解(RCM)和开环复分解聚合(ROMP)的反应过程。此外,通过外加电场调控实现了对单体插入、链转移和立体选择性等聚合过程的精准操控。该研究成果以“Full on-device manipulation of olefin metathesis for precise manufacturing”为题发表在《Nature Nanotechnology》期刊上,展示了高精度合成的应用潜力,为精密制造提供了广阔的应用前景。
北大「国家杰青」郭雪峰,Nature Nanotechnology!
研究亮点
1.单分子级别的反应机制解析:研究采用高分辨率的单分子电化学检测技术,首次清晰展示了关环复分解(RCM)和开环复分解聚合(ROMP)的反应路径。
2.电场调控提高聚合精确度:通过外加电场(EEF),实现了对ROMP聚合过程中的单体插入、分子链构象、立体选择性和聚合终止的实时精准控制。
3.精确合成区块共聚物:首次实现了在单体精度下的区块共聚物合成。通过精确控制不同单体的插入序列和聚合度,成功构建了具有明确结构的区块共聚物,为高精度的功能性聚合物制造提供了新的途径。
图文导读
北大「国家杰青」郭雪峰,Nature Nanotechnology!
图1用于 RCM 和 ROMP 的单催化剂结示意图
图1展示了单分子电检测平台的设计及其工作原理,突出其在捕捉单分子级别反应信息方面的优越性。该平台通过实时记录电流变化来跟踪分子间的相互作用和反应事件。具体而言,反应分子位于纳米电极之间,分子在不同反应状态下通过通道产生不同的电信号。图中详细展示了电流信号在分子反应的不同阶段如何变化,使研究人员能够在极小尺度上监测反应路径。这种创新技术能够将分子反应动态转化为可观测的电信号,为研究复杂的多步反应机制提供了强大的工具。通过这一平台,研究人员能够清晰观察到每一反应步骤的具体电流信号变化,为后续实验路径的分析和机制探索奠定了基础。
北大「国家杰青」郭雪峰,Nature Nanotechnology!
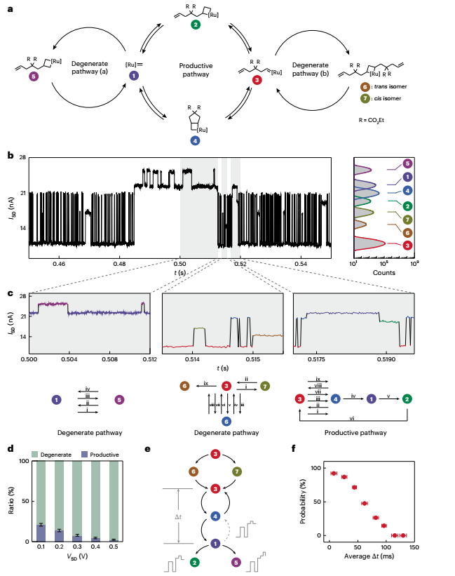
图 2  催化剂结中环闭复分解反应路径的电信号特征分析
图2展示了单催化剂结中环闭复分解(RCM)反应的电学特性表征和信号分配,揭示了反应过程中的生产性路径和退化性路径的细节。研究通过单分子电学检测技术,记录了二乙基二烯丙基丙二酸酯在第二代Hoveyda-Grubbs催化剂(HG2)上的RCM反应,并捕捉到多个导电状态,表明该反应路径中包含多个中间体和转换步骤。
具体而言,电流-时间(I-t)曲线揭示了七种不同的导电状态,每个状态分别对应不同的中间体或转化步骤。研究将这些状态分配为反应路径中的关键中间体,例如钌基烯丙亚胺、顺式和反式二取代金属环丁烷等。通过分析这些导电状态及其转变关系,研究者描绘了生产性路径和两种退化路径的完整反应网络。
此外,通过不同电压条件下的实验,研究分析了退化路径对生产性路径的潜在影响,发现退化路径在某些条件下可以促进生产性反应的发生。统计分析表明,电场可以调控这些路径之间的转换概率,特别是在低时间间隔的退化路径情况下,更有可能生成最终产物。
北大「国家杰青」郭雪峰,Nature Nanotechnology!
图3 开环复分解聚合(ROMP)中的回咬(backbiting)现象
图3展示了在单催化剂体系中对开环复分解聚合(ROMP)中的回咬(backbiting)现象的电化学表征与控制。回咬是ROMP中的常见副反应,通常会产生不需要的环状低聚物。
研究发现,聚合反应和回咬的平衡依赖于单体浓度:高浓度下更倾向于线性聚合链的生成,而稀释条件则更易产生环状低聚物。通过在单分子水平下的电流-时间(I-t)曲线记录,每个单体的插入事件以方波形式出现,并能检测到单体插入的精确过程。同时,回咬事件则表现为电流的骤然下降。此外,研究利用外加电场(EEF)对ROMP中的回咬现象进行了调控实验,发现高强度的电场可以抑制回咬现象的发生。电场对聚合链末端的拉伸作用,能够减少聚合物链与催化中心的相互作用,从而降低回咬的概率。
荧光显微成像进一步支持了电场影响下的聚合物链末端轨迹的变化。该研究揭示了电场作为“梳子”在抑制回咬中的作用,提供了一种新方法,以实现高精度、无副产物的聚合反应控制。
北大「国家杰青」郭雪峰,Nature Nanotechnology!
图4 电场调控下ROMP反应的立体选择性控制
图4展示了在开环复分解聚合(ROMP)过程中通过外加电场(EEF)实现的立体选择性调控。研究发现,通过调节电场强度,可以控制聚合链中插入单体的构型,实现E-选择性或Z-选择性的调控。实验中在不同电压下记录了电流-时间(I-t)曲线,结果表明在低电场下,E-异构体占主导地位,而随着电场强度的增加,Z-异构体的比例显著上升。图中详细描述了在0.5V和0.8V电压下的实验结果,显示出两种异构体(E和Z)比例的逆转,表明高电场强度能够有效促进Z-选择性。
该现象被解释为高电场下二氯钌催化剂的二氯配体采用顺式构型而稳定了Z-异构体。通过这种方法,研究实现了对聚合物立体选择性的精准控制,展示了EEF作为一种简便高效的调控手段,适用于生成具有高选择性的Z-异构聚合物。
北大「国家杰青」郭雪峰,Nature Nanotechnology!
图5 嵌段共聚物的精确合成
图5展示了通过电场调控在开环复分解聚合中的实际应用效果,尤其是在精确合成单一聚合物链方面的表现。研究团队利用电场调控来实现对聚合物链的聚合度、立构规整性以及嵌段共聚的控制,从而精确设计出具有特定结构和性能的聚合物。图中展示了不同电场强度下的聚合进展情况以及各反应步骤的电流信号。通过调节电场条件,研究人员成功实现了对聚合物链的实时调控,确保了目标聚合物链的形成。这一技术为精准聚合物合成提供了可行的操作手段,为未来在分子合成和材料工程中的实际应用奠定了基础。
结论展望
该研究利用单分子电检测技术,首次详细揭示了烯烃复分解反应的完整机制,包括主反应路径和隐藏的简并路径。研究发现,简并路径虽然不直接参与产物生成,但在反应中具有建设性作用,能够耦合并辅助主要反应路径。此外,研究展示了通过外加电场调控反应路径的可能性,实现了对反应方向和效率的选择性控制。研究进一步拓展了该技术在开环复分解聚合中的应用,实现了单分子级别的精确聚合物合成。通过电场调控,研究团队成功地控制了聚合物链的聚合度、立构规整性和嵌段共聚,展示了精准聚合的潜力。
文献信息
Full on-device manipulation of olefin metathesis for precise manufacturing. Nature Nanotechnology,

声明:如需转载请注明出处(华算科技旗下资讯学习网站-学术资讯),并附有原文链接,谢谢!
(0)
上一篇 2024年11月11日 下午2:23
下一篇 2024年11月11日 下午2:26

相关推荐