一、充放电测试方法
1.基本模式
恒流充电 (CC):以固定电流充电至截止电压。
恒流–恒压充电(CC-CV):恒流充电至截止电压后转为恒压充电至电流降至阈值(如0.05C)。
恒压充电(CV):直接以恒定电压充电,多用于补充容量。
恒流放电(DC):以固定电流放电至截止电压。
阶跃式充放电:用于测试直流内阻、极化及扩散阻抗。通常会使用特定的电流密度(如mA/g(单位活性物质质量的电流)、mA/cm2(单位极片面积的电流))进行测试。
2.充放电倍率
充放电电流的大小常采用充放电倍率(C)来表示,即以充放电电流(mA)除以电池的额定容量(mA·h)来表示( C = mA / mA·h )。如,1000mAh电池以500mA电流充放电时,倍率为0.5C。
3.倍率性能测试形式
固定充电倍率(恒流恒压),变化放电倍率(恒流) → 评估放电性能。
固定放电倍率(恒流),变化充电倍率(恒流) → 评估充电性能。
充放电采用相同倍率(常用的倍率:0.02C、0.05C、0.1C、C/3、0.5C、1C、2C、3C、5C 和10C等。)。
循环性能测试是为了检测电池的充放电行为在多次循环后是否稳定。通常设置为当电池容量下降至80%时,测量电池的充放电次数或比较电池在相同周次后的剩余容量。
l倍率性能测试应从低倍率(如0.1C)逐步升高(如0.5C→1C→2C),避免高倍率直接冲击未活化材料。
l每次倍率切换后静置10~20分钟,消除极化残留影响。
二、测试仪器与设备
1.主流测试系统(新威测cv的设备,可文末联系)
Arbin、新威(NEWARE)、蓝电、MACCOR:高精度(电流±0.02%~0.05% FS),支持循环、倍率、阻抗测试。
Bitrode、拜特:专用于大容量电池组测试。
电化学工作站(Autolab、Solartron等):侧重循环伏安(CV)、交流阻抗(EIS)及短时充放电。
2.辅助设备
防爆箱:用于大容量或高倍率电池测试。
恒温箱:温度范围-70℃~150℃,精度±1℃;推荐使用带绝缘口的专业电池恒温箱。
万用表/高内阻电压表:精确测量开路电压(精度≥0.1 mV)。
三、实验流程与参数设置
1.常规充放电测试(测试环境:室温(25±1)℃)
步骤:静置 → 恒流充电 → 恒压充电 → 静置 → 恒流放电 → 循环5~10次。
(常规全电池:静置10min → 以1.0C电流恒流充电至4.2 V → 恒压充电至电流下降至0.05C → 充电停止 → 静置5 min → 1.0C 电流恒流放电至3.0V → 重复上述充放电步骤5~10次)
2.电压范围:
正极材料/锂金属:3.0~4.3 V(高电压材料如镍锰酸锂可扩展至4.8 V)。
负极材料/锂金属:0.005~1.0 V(石墨/硅基负极建议0.005~0.8 V)。
倍率选择:容量测试推荐0.1C,循环测试常用C/3(参考标准QCT/743—2006)。
l需要注意的是,目前在许多文章中的负极材料测试范围为0.005~3.0V,而在全电池测试过程中,一般能够采用的电压范围对应于负极半电池测试实际上不超过1.0V,例如对于石墨或者硅基负极材料,可用的电压范围为0.005~0.8V,对于钛酸锂这种负极材料,可用的电压范围为1.2~1.9V。因此对于某些文章中在宽电压范围内获得的高容量和高首次库仑效率,其在全电池中并不能发挥出来,实际意义并不大。针对软碳或硬碳负极材料,或者目前正在开发的复合金属锂负极材料,放电截止电压可以更低,如0mV甚至50mV,具体情况需要具体分析。建议多数负极材料的半电池测试控制电压范围在0.005~1.0V,超过这个电压范围,在结果的陈述及应用前景的描述上需要特别声明,以免夸大结果
3.循环性能测试
循环至容量衰减至80%初始容量,记录循环次数;或对比固定循环次数后的容量保持率。
4.高低温测试
高温:45℃、55℃、80℃;
低温:0℃、-20℃、-40℃。
关键步骤:常温测试数据作基准,高低温静置30分钟后放电。(即进行放电效率测试的时候,建议采用室温下进行CC-CV充电至100% SOC,在不同温度下静置30min后进行DC。)
l高温测试后需自然冷却至室温再继续操作,避免骤冷导致材料开裂。
l低温预冷:电池在低温测试前需静置≥2小时,确保内部温度均匀
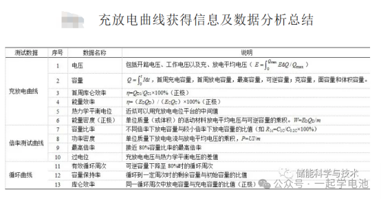
四、数据分析方法
1.电压分析
开路电压:外电路没有电流通过时的正负极电位差,万用表直接测量,或连接至电池测试系统后直接读取数值(全SOC下的开路电压需通过恒电流间歇滴定(GITT)方法测得)。
工作电压:外电路有电流通过时正负极即时电位差,直接体现在电池测试系统数据中,U=E0±IRi
放电平均电压分析:
2.容量计算
克容量:C=Q/m (mA·h/g)
面容量:C=Q/S (mA·h/cm²)
体积容量:C=Q/V (mA·h/cm²)
能量密度:W=E×C(W·h/kg,E为平均放电电压)。
首次充电容量:锂离子电池首次充电结束时的充电容量;
首次放电容量:锂离子电池首次放电结束时的放电容量;
可逆容量:电池循环稳定后的容量值(常温下测试值又称额定容量),一般选取第3~5周的放电容量,有时可能需要选取10周以后的放电容量。
3.首效与库仑效率
首周库仑效率:
能量效率:
充放电曲线有几种不同的展现形式,如较为常见的“交叉式”曲线(图1)以及“循环式”曲线(图2)。

图1 几种不同材料组装半电池的“交叉式”充放电曲线

图2 几种不同材料组装半电池的“循环式”充放电曲线
从扣式电池充放电曲线中可读取大量数据信息,下面对部分数据的读取和分析做简单介绍。

图3 石墨/金属锂片扣式半电池的充放电曲线
正负极材料内锂离子的脱嵌对应了充放电曲线上的平台或斜坡区域(以及循环伏安曲线和微分差容曲线中的氧化还原峰),根据每个平台区域的变化可分析研究材料的电化学反应行为。通常充电和放电的电位平台或斜坡的数量相同,若充电和放电的总容量相同,但对应的每个平台/斜坡的容量有差异,则说明材料嵌脱锂的热力学反应路径或嵌脱锂动力学特性有显著差异。图3为典型的石墨负极材料的充放电曲线。充放电曲线显示,石墨/金属锂片半电池充放电时,石墨电极充放电过程中分别存在0.08/0.1 V,0.11/0.14 V以及0.2/0.22 V处3个对应明显的充放电平台,分别对应了3个锂石墨层间化合物的两相转变过程。平台的起始点,对应相变的开始,平台的终止点,对应相变的结束点,平台行为意味着主体材料的电化学势与离子在材料中的占有率无关。充放电曲线中的斜坡一般对应于固溶体反应或者电容行为,斜坡行为意味着主体材料的电化学势与离子在材料中的占有率直接关联。因此,通过充放电曲线可以初步判断材料在反应过程中有几次相变反应,是两相转变反应还是固溶体、吸脱附电容行为,这可以辅助指导X射线衍射等结构研究。在同一个SOC下,小电流充放电时,充电电位平台与放电电位平台电压的中间值近似为热力学平衡电位,用循环伏安曲线或微分差容曲线对应的氧化峰与还原峰的中间电位值更容易准确估算。全SOC下准确的热力学平衡电位的测量建议采用低电流密度下的GITT方法。
在全电池放电行为中,电池的放电电压为正极材料的嵌锂电压减去负极材料的脱锂电压,因此负极的平均脱锂平台越高,则全电池的放电电压越低。当负极材料的脱锂平台超过2.0 V 时,全电池电压已经很低了,此时测到的容量对全电池匹配和实际应用的意义不大,因为每种电器应用都有允许的下限电压范围,如一般用于消费电子电器的锂离子电池的放电电压截止到2.7 V。
在充放电曲线中,可近似于充放电曲线的积分面积差,能量效率值的变化在“循环式”充放电曲线中更容易读取。典型的锂离子电池的能量效率在92%~95%,锂硫电池和锂空气电池的能量效率则分别在80%和70%左右。
对前5 周充放电循环数据进行分析,可获得首周放电容量、首周充电容量、首周库仑效率、可逆容量、极化电压和电阻大小、能量效率等信息。
首周充放电数据最为重要。首周放电容量可在曲线中直接读取,用于分析首周循环后极片实际释放容量。电池的首周充放电平台奠定了后续循环的基础,多数材料的结构是否稳定也是由第1周产生的,平台长短也影响着锂离子的嵌入脱出效率。第2周及后面的充放电容量也基本都是在首周放电容量的基础上涨落。库仑效率(即充放电效率)是指同一循环过程中电池放电容量与充电容量之比,即η=QD/QC×100%,首周库仑效率(即首效)则是电池在第1 周的放电容量与充电容量的比值(正极材料η=QD1/QC1×100%)。多款电池测试系统均可直接输出该值,用于分析首周循环过程中活化及其它反应消耗的极片容量的情况,并且可直接表征材料结构的稳定性和动力学性能的优劣。
首次放电容量及首周库仑效率可直接影响全电池的设计与材料的评价。前5周的库仑效率一般会呈现先增后降或小幅波动的趋势,这是由于在前几周的循环过程中存在SEI膜生长、材料活化等反应引起活性锂源的不可逆损失。以新鲜负极材料的半电池为例,其首次放电容量则高于首次充电容量,即负极首次嵌锂量要多于负极首次脱锂量。如果测试结果相反,则可能是由于非新鲜极片或电池短路等因素导致。
最高容量,即测试电池充放电过程中表现出来的容量最高数值,一般出现在前五周的充放电过程中。有些负极材料的测试结果显示可逆容量随着循环次数增加而持续增长,这与材料的持续氧化、缓慢活化、SEI膜持续增长、其它材料逐渐参与氧化反应有关。这类负极材料对于锂离子全电池的设计和应用来说是缺点而不是优点。一般而言,电池测量的可逆容量会在前5周趋于相对稳定,库仑效率不能很快达到99.95%意味着界面或材料结构一直不稳定,这样的材料用于全电池测试,相对于半电池,循环性会差很多。
4.极化分析
充放电平台电压差(ΔV)反映极化程度;恒压阶段容量占比高则极化大。
低倍率(0.02C~0.05C)测试容量为“真实容量”,与高倍率容量差值表征极化损失。

图4 富锂正极材料(Li1.2Ni0.13Co0.13Mn0.54O2)的充放电曲线
在锂电池的充放电过程中,极化是不可避免的,尤其在高倍率充放电过程中。研究由极化引起的容量变化以及根据充放电曲线分析极化情况十分必要,相对于通过GITT、恒电压间歇滴定(PITT)或电化学交流阻抗谱(EIS)分析电极过程动力学,通过充放电曲线获取的动力学信息更加直观。通常较低充放电倍率(如0.05C、0.02C、0.01C或更低倍率,取决于材料)下测得的容量可基本忽视极化引起的容量变化。某倍率下测试得到的容量值与上述低倍率下测试的容量值差则可视为极化引起的容量变化。在恒流–恒压(CC-CV)充电恒流放电曲线中,可通过充电曲线中恒流充电容量与恒压充电容量所占总容量的比值来表征极化情况。恒流充电容量与总充电容量比值越低或恒压充电容量与总充电容量比值越高,则极化越大。此外,充放电曲线中充放电平台电压差值增加也可反映出电极极化的增加,该差值在“循环式”充放电曲线中更易读取。可通过在该曲线的充放电曲线的纵轴差距进行初步认识,如图4中,富锂正极材料(Li1.2Ni0.13Co0.13Mn0.54O2)的充放电曲线,对比第1 周循环曲线,第2周循环曲线的纵轴差距较小,表明极化下降。此外,该值也可由微分差容曲线中嵌脱锂峰位的电位差进行表征,电位差变大,极化则增加。
5.微分曲线应用
微分差容(dQ/dV):识别充放电平台对应的氧化还原反应(峰位对应相变)。
微分电压(dV/dQ):分析混合材料中各组分容量贡献。

图5几种正极材料半电池的微分差容曲线
微分差容曲线,简称IC曲线(图5),应用较为广泛,但由于存在电压平台(即dV=0),数据处理需谨慎。曲线中的氧化峰和还原峰对应了充放电曲线中的充电平台和放电平台,并且与循环伏安曲线中的氧化峰和还原峰有着对应关系。根据该曲线中峰位,参考文献可对氧化还原反应进行确认和判断。将同循环周次充放电曲线都进行微分处理并进行峰位比对展现,对应氧化还原峰电位的中间值则为热力学平衡电位。此外,峰位的移动和衰减也具有一定的对比价值。如峰位的移动则表明该电位附近的充放电平台电位出现移动,与材料的结构变化引起锂的嵌入脱出难易有关;某峰位的强度变化可表征该电位的充放电平台长短变化。

图6 硅碳混合材料/金属锂片半电池放电过程的微分电压曲线
微分电压曲线,简称dV曲线,可根据文献或实验对比曲线峰位归属,并根据峰位的横坐标来初步判断不同材料或平台的容量发挥情况,该曲线的数据处理较为方便,且多用于混合材料极片的分析中。图6所示为硅碳混合材料/金属锂片半电池放电过程的dV 曲线,通过对比分析可以得出,在第三周循环放电容量中,硅材料发挥容量为293 mA·h,石墨发挥容量为697.6 mA·h,并且硅和石墨发挥容量随循环均有所降低。需要说明的是,微分电容和微分电压曲线的数据是否光滑、与充放电仪的电压测量精度、电流控制精度、测试时的温度稳定性、采样点的密度都有影响.
五、补充注意事项
湿度控制在30%~60% RH(避免电解液吸潮,尤其是使用LiPF₆电解液时)。
高温测试后电池需冷却至室温再继续操作。
测试前将电池在恒温箱中静置≥30分钟,确保温度均匀(避免局部温差影响数据)。
每个电池需标记活性物质类型、批次、质量、测试条件(如“NCM622-0.1C-25℃”)。
高倍率或高温测试时,建议全程监控电压/温度曲线,防止意外。
操作时佩戴绝缘手套、防护眼镜,使用绝缘镊子装卸电池。
大容量/高倍率测试需在防爆箱内进行,避免热失控。
负极首效>100%:可能因预锂化或测试顺序错误(如先放电后充电),需检查程序设置。
正极首效:可能因电解液氧化分解或材料结构崩塌,需优化电解液配方。
测试结束后将所有通道电压设为0 V,避免长时间浮充损坏仪器。
电压突降/突升应该立即暂停测试,检查是否短路(如隔膜破损)或断路(如极片脱落)。
电池膨胀的话迅速将电池转移至防爆箱内,断开连接,避免热失控。
容量异常波动排查接触不良(重新压片)或电解液干涸(补液后静置)


|
序号
|
误差内容
|
建议改进方法
|
|
|
极片制备可能引入的误差
|
1 |
材料误差 |
① 确定待测材料是否纯相
|
|
② 待测材料尽可能干燥
|
|||
|
③ 材料颗粒分布尽可能均匀,避免大颗粒物质
|
|||
|
④ 非活性材料尽量选用同一批次或型号,如电解液、隔膜、导电添加剂、集流体、黏结剂、导电剂、壳体等
|
|||
|
2 |
称量误差 |
① 正负极材料的称量尽量采用精度较高的电子天平(称量精度不低于称量值的1%);极片称量用天平精度不低于0.01 mg
|
|
|
② 待测极片尽可能干燥
|
|||
|
③ 测试极片负载的活性材料的质量不宜过少
|
|||
|
3 |
研磨及混料误差 |
① 研磨过程中尽量避免材料的损失
|
|
|
② 混料过程中需注意将黏在容器壁上的材料处理并混入浆料中
|
|||
|
③ 研磨和混料的速度及时间需要控制,可凭经验进行调整
|
|||
|
④ 提高材料分散性,不同位置的比例与配方需保持一致
|
|||
|
⑤ 提高导电剂分散性,避免部分活性物质失去电接触
|
|||
|
4 |
涂片误差 |
① 刀片需提前做清洗、擦拭及安装调试等处理,避免涂片过程中涂片不均、刮破集流体
|
|
|
② 选择密度、厚度均匀的集流体
|
|||
|
③ 涂片厚度需均匀
|
|||
|
电池组装可能引入的误差
|
5
|
局部短路引起误差 |
① 避免内短路:采用隔膜尺寸大于正负极片和金属锂片,隔膜厚度适中,金属锂片和垫片边缘毛刺端避免贴近隔膜
|
|
② 避免外短路,组装过程中采用绝缘镊子,在绝缘操作台下组装操作,封装电池时采用绝缘模具或进行绝缘处理
|
|||
|
6 |
组装材料引起的误差 |
① 同一组或一系列实验采用统一规格的组装材料,如电池壳、垫片、弹簧片、金属锂片、隔膜等
|
|
|
② 对组装材料进行统一处理,如电池壳、垫片和弹簧片的清洗,金属锂片的平整处理等。避免电池壳、垫片等部件不干净有生锈等
|
|||
|
7 |
操作误差 |
① 使用钝头镊子夹取极片、隔膜等易损部件
|
|
|
② 尽量避免镊子的交叉使用
|
|||
|
电池测试可能引入的误差
|
8 |
测试仪器
误差
|
① 根据测试电池的实际测试范围选择高灵敏度测试仪器,特别是对于库仑效率测量
|
|
② 尽量减小测试中的接触电阻
|
|||
|
9 |
测试环境(温度)误差 |
① 建议采用恒温箱进行电池测试
|
|
|
② 测试过程中避免停电或人为改变测试环境
|
|||
|
10
|
操作误差 |
① 移动和安装测试电池时,测试人员需佩戴绝缘手套
|
|
|
② 建议在测试过程中,在测试仪器醒目处标注测试信息
|
|||
|
③ 增加测试基数,避免实验误差
|
|||
参考资料:
[1] 吴宇平, 戴晓兵, 马军旗, 等. 锂离子电池: 应用与实践[M]. 化学工业出版社材料科学与工程出版中心, 2004.
[2] 王其钰, 褚赓, 张杰男, 等. 锂离子扣式电池的组装, 充放电测量和数据分析[J]. 储能科学与技术, 7(2): 327-344.
[3] 王其钰, 王朔, 张杰男, 等. 锂离子电池失效分析概述[J]. 储能科学与技术, 2017, 6(5): 1008-1025.
[4] 张勇, 武行兵, 王力臻, 等. 扣式锂离子电池的制备工艺研究[J]. 电池工业, 2008, 13(2): 86-90.
[5] 蔡勇. 锂离子电池电化学性能测试系统及其应用研究[D]. 长沙: 湖南大学, 2015.
[6]行业标准:QCT/743—2006(电动汽车锂离子电池充放电规范)。
本文源自微信公众号:一起学电池
原文标题:《电池研发的充放电测试方法及相关的电池性能测试(以扣式锂电为例)》
原文链接:https://mp.weixin.qq.com/s/10P_-8Brqaj6GVl-JyXhsQ
本转载仅出于分享优质测试干货,旨在传递更多观点,并不代表赞同其全部观点或证实其内容的真实性。文章中所包含的图片、音频、视频等素材的版权均归原作者所有。如有侵权请告知删除。

