原理、应用及样品准备
ICP(电感耦合等离子体)测试是一种用于元素分析的尖端分析化学技术。它能同时、快速、精确地测定样品中多种元素的种类和含量,检测范围覆盖从常量到超痕量级别。
核心特点:多元素同时分析、高灵敏度、低检测限、宽线性范围、分析速度快。
分析对象:大多数金属和非金属。主要是金属元素,也可分析磷(P)、硫(S)、碘(I)等部分非金属元素。
应用领域:环境监测、食品安全、地质勘探、冶金化工、生物医学、半导体、新材料等。
ICP测试通常指以下两种核心技术的总称:
1. ICP-OES (电感耦合等离子体光学发射光谱法)
2. ICP-MS (电感耦合等离子体质谱法)
它们共享相同的样品引入系统和等离子体离子源,但检测原理和后续装置完全不同,从而决定了它们不同的性能和应用场景。

ICP的核心原理
一、 共同基础:电感耦合等离子体(ICP)源
这是整个技术的“心脏”,其作用是产生一个能高效原子化并激发/电离样品的高温环境。
– 什么是等离子体?
物质的第四态,是高度电离的气体,由离子、电子和中性粒子组成,整体呈电中性。ICP利用的是氩气等离子体。
– 如何产生?
1. 炬管:三个同心圆的石英管,外层、中层和内层分别通入冷却气、辅助气和载气。
2. 感应线圈:缠绕在炬管顶部的铜管,通入高频交流电(通常为27或40 MHz)。
3. 特斯拉线圈点火:高频电场使部分氩气电离,产生的带电粒子在交变磁场中高速运动,与其它氩原子碰撞,形成“雪崩效应”,最终形成稳定的、外观像高温火焰的等离子体炬。
等离子体的特点:温度极高(中心可达6000-10000 K),能使绝大多数样品完全解离,且稳定性好,化学惰性环境(使用氩气)避免了不必要的化学反应。
二、 分道扬镳:两种不同的检测原理
1. ICP-OES (光学发射光谱法)原理
– 过程:样品溶液经雾化后由载气带入等离子体,经历干燥 → 蒸发 → 原子化 → 激发 的过程。样品中的原子或离子被激发到高能态,当它们跃迁回低能态时,会发射出具有特定波长(即特征谱线)的光。
– 检测:分光系统(光栅)将这些不同波长的光色散开,形成光谱。检测器测量特定元素特征谱线的光强度。
– 定量基础:在一定的浓度范围内,特征谱线的强度与样品中该元素的浓度成正比。通过对比标准溶液的谱线强度,即可计算出未知样品的浓度。
2. ICP-MS (质谱法)原理
– 过程:样品在等离子体中经历干燥 → 蒸发 → 原子化 → 电离 的过程。在高温下,大多数元素被高效地转化成为带正电荷的离子(M⁺)。
– 检测:
① 接口锥:等离子体炬(常压、高温)与质谱仪(高真空)之间的关键接口,由采样锥和截取锥组成,用于提取和聚焦离子。
② 质量分析器(如四极杆):根据离子的质荷比(m/z) 进行分离。通过改变电场,只让特定m/z的离子通过,从而实现元素的分离。
③ 检测器(如电子倍增器):对到达的离子进行计数。离子数量与元素的浓度成正比。
– 核心优势:不仅能进行元素定量,还能进行同位素分析(如测定铅、铀的同位素比值)。
三、 分析流程(通用步骤)
1. 样品前处理:
将固体、液体等各类样品转化为澄清、均匀的酸性水溶液。常用方法为酸消解(使用HNO₃、HCl、HF等),这是保证分析准确性的关键步骤。
2. 标准曲线制备:
配制一系列已知准确浓度的标准溶液,用于建立信号强度与浓度的关系曲线。
3. 仪器分析:
– 进样:蠕动泵将样品溶液送入雾化器,形成细小的气溶胶。
– 等离子体化:气溶胶通过雾室筛选后,由载气带入ICP火炬中心,被瞬间高温处理。
– 信号检测:根据OES或MS原理进行检测。
4. 数据处理:
仪器软件将未知样品的信号强度与标准曲线对比,自动计算出各元素的浓度,并生成报告。
ICP的应用领域
1. 环境监测:
– ICP-OES:分析废水、土壤中的重金属含量(如Cu, Zn, Cr, Ni, Pb, Cd)。
– ICP-MS:检测饮用水、地表水中的超痕量有毒重金属(如As, Hg, Tl)、进行污染源追溯(通过Pb同位素比值)。
2. 食品安全与农业:
– ICP-OES:测定食品中的营养矿物质(如Ca, Mg, K, Fe, Zn)。
– ICP-MS:检测大米中的砷(As)、海产品中的汞(Hg)等极低含量的有毒元素。
3. 地质与矿产:
– ICP-OES:快速分析矿石中的主量和痕量元素,用于矿产品位评估。
– ICP-MS:进行精确的地球化学勘探、地质年代测定(U-Pb定年法)。
4. 生命科学与临床医学:
– ICP-MS:是绝对主力。用于分析血液、尿液、组织中的微量元素(如Se, Zn, Cu)、治疗药物监测(如含Pt的抗癌药)、以及与蛋白质等生物大分子联用(LC-ICP-MS)进行金属组学研究。
5. 高纯材料与半导体:
– ICP-MS:检测高纯化学品(如硫酸、过氧化氢)、硅晶圆、电子级气体中的ppt级甚至ppq级(千万亿分之一)的杂质元素。
6. 冶金与新材料:
– ICP-OES:用于合金的成分控制、产品质量检验,快速准确。
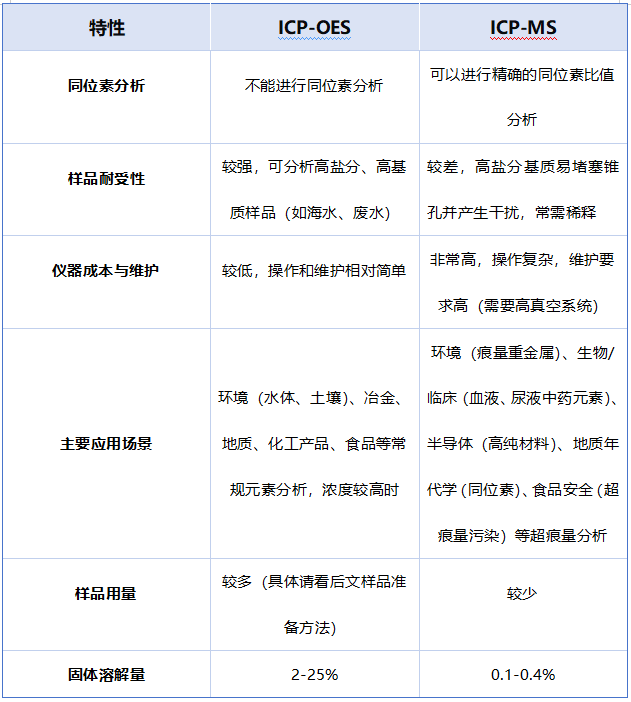
ICP-OES与ICP-MS
ICP-OES可同时分析常量和痕量组分,无需繁复的双向观测,还能同时读出、无任何谱线缺失的全谱、直读等离子体发射光谱仪,具有检出限极低、重现性好,分析元素多等显著特点,ICP-OES大部份元素的检出限为1~10ppb,一些元素也可得到亚ppb级的检出限。
ICP-MS具有极低的检出限,其溶液的检出限大部份为ppt级,石墨炉AAS的检出限为亚ppb级,但由于ICP-MS的耐盐量较差,ICP-MS的检出限实际上会变差多达50倍,一些轻元素(如S、Ca、Fe、K、Se)在ICP-MS中有严重的干扰,其实际检出限也很差。
具体对比如下:


– 那么,样品测试时如何选择ICP-OES还是ICP-MS?
在选择ICP-OES和ICP-MS时,关键是根据样品中元素的浓度来决定:
1. ICP-OES:适合测试ppm级别(即mg/kg级)的元素浓度样品。如果被测样品的浓度在这个范围内,建议选择ICP-OES。
2. ICP-MS:虽然ICP-MS同样可以用于这类样品的测试,但通常需要将测试液浓度稀释至ppb级别进行测定。
注意:浓度未知时,先测OES,测不出再稀释后测MS,也可以直接用MS来测定,但需要注意的是,如果浓度较高而放大稀释倍数去测MS,可能会放大误差,导致测试结果不精确。
ICP测试样品准备方法
一、可测元素
1. ICP-OES可检测元素
金属元素:如锂(Li)、钠(Na)、钾(K)、镁(Mg)、钙(Ca)、铁(Fe)、铜(Cu)、锌(Zn)、铝(Al)、锰(Mn)、镍(Ni)、钴(Co)、铬(Cr)、钼(Mo)、钨(W)、钛(Ti)、钒(V)、锡(Sn)、锑(Sb)、铋(Bi)、铅(Pb)、镉(Cd)等。
非金属元素:如硼(B)、硅(Si)、磷(P)、硫(S)等。
2. ICP-MS可检测元素
金属元素:除ICP-OES可检测的金属元素外,还可检测一些痕量金属元素,如钌(Ru)、铑(Rh)、钯(Pd)、银(Ag)、铱(Ir)、铂(Pt)、金(Au)、汞(Hg)等。
非金属元素:部分仪器可检测卤素(如氟、氯、溴、碘)等非金属元素,虽检测难度相对较大,但结果相对其他测试较为准确。
二、样品前处理
样品前处理是ICP分析的关键步骤,关键在于”彻底消解、避免污染、保持形态“。
1.试剂选择
① 消解酸:硝酸(首选,干扰最小)、盐酸(适用于卤化物样品)、高氯酸(需在通风橱中使用,避免爆炸),均需为优级纯或MOS级;
② 水:电阻率≥18.2MΩ・cm的去离子水,避免引入Na、K等常见元素;
③ 容器:聚四氟乙烯(PTFE)或石英器皿,使用前需用20%硝酸浸泡过夜,超纯水冲洗3次。
2. 固体样品处理
① 微波消解法:称取0.1-0.5g样品(精确至0.0001g),加入5mL硝酸+2mL过氧化氢,置于微波消解罐中,程序升温至180℃保持30分钟。
优势:试剂用量少(减少空白)、消解效率高(95%以上),尤其适合易挥发元素(如Hg、As);
② 敞口消解法:适用于高稳定性样品(如矿物药),加入10mL硝酸-高氯酸混合液(4:1),电热板加热至冒白烟,剩余1mL时冷却,定容至50mL;
③ 注意事项:含硫样品(如硫磺软膏)需先加3mL硫酸,避免生成H₂S气体带走Hg;含硅样品需加氢氟酸(1-2mL)去除SiO₂干扰。
3. 液体样品处理
① 直接分析:适用于澄清、低基质样品(如注射剂),用5%硝酸稀释10倍后直接进样;
② 消解处理:含乙醇的样品(如酊剂)需先在80℃水浴蒸发至近干,再加硝酸消解,避免乙醇进入等离子体导致火焰不稳定;
③ 浓缩富集:测超痕量元素(如ppt级Cd)时,可通过固相萃取柱(如Chellex-100树脂)富集,浓缩倍数可达100倍。
三、送样要求
若一个样品测试多种元素,不同元素间浓度不一致,建议分开配置溶液,ppm级对应ICP-OES,ppb级对应ICP-MS,也可以送原液由实验室分别稀释。一个样品的不同浓度元素可分组下单。
1. 已经做好前处理的溶液样品要求:
① 透明澄清溶液(溶液必须稳定没有沉淀),对于有色溶液,请确认到底是不是离子溶液,不确定的酸溶处理后再上机,以免损坏仪器。提供5-10ml,溶液呈中性偏酸性,酸浓度控制在5%以下(HF酸溶解不可以直接测试,需要将F离子挥发完,已消解好的也需要稀释);
② 有机溶液,含碳溶液不可直接测,需要加硝酸消解至碳不存在于溶液中;
③ 必须不含任何不溶性杂质,不含有机物!建议溶液样品一般过0.45膜,液体样品盖好盖子后,务必用封口膜封好,防止漏液。
2. 未做前处理的液体样品要求:
① 常规水质样品(需要参考国标检测的,需要至少50毫升样品),自制样品或其它液体样品,一般宜提供10ml,且需标明样品成分,方便选择消解方法;
② 液体样品盖好盖子后,务必用封口膜封好,防止漏液。
3. 未做好前处理的固体样品要求:
① 粉末样品100mg以上,请自己提前研磨细碎,有条件可以过200目筛;
② 固体样品样品量少,用称量纸包好放于管子中;
4. 回收提醒:
本测试为有损测试,进样测试的样品无法进行回收,只能回收剩余样品(若有)。
5. 其它:
样品量少或者特殊元素要求请扫描文末二维码人工客服咨询。
-END-
本文源自微信公众号:晰云易测
原文标题:《ICP(电感耦合等离子体)全解析
原文链接:https://mp.weixin.qq.com/s/X9Xg1bfcZgX-dlrBx-XTtg
本转载仅出于分享优质测试干货,旨在传递更多观点,并不代表赞同其全部观点或证实其内容的真实性。文章中所包含的图片、音频、视频等素材的版权均归原作者所有。如有侵权请告知删除。

