
电化学水分解是一种清洁和可持续生成H2的有前景的技术。将摩擦电纳米发电机(TENGs)生成的电与电催化水分解耦合,使得机械能可以有效地转化为可储存的化学能,从而解决与TENG间歇性发电相关的挑战。这种TENG水分解系统在电网独立和远程应用方面也具有显著潜力。
然而,水分解过程中阳极OER和阴极HER的固有缓慢动力学需要具有增强的电催化活性和高效摩擦电性能的先进电极材料。包括MXene和碳纳米管(CNTs)在内的几种高导电材料已被证明作为TENG电极是有效的,而具有可调节活性位点的过渡金属氧化物/碳化物/氮化物可作为HER和OER的潜在催化剂。然而,整合多种材料往往会增加系统复杂性和成本。
因此,开发能够同时提高TENG、OER和HER性能的多功能电极材料对于推进下一代能量收集元件和转换技术至关重要。


近日,华南理工大学黄照夏、浙江工业大学刘文贤和况太荣等报道了一种简单的面工程策略,用于无表面活性剂和克级尺度合成多功能树突状Co-2-甲基咪唑MOF (ZIF-67-D),该MOF表现出高的TENG、OER和HER性能,并使自供电的TENG-WSs装置能够连续产生H2。
通过结合理论计算和X射线吸收光谱,证明了与常规合成的(011)面主导的ZIF-67-R相比,ZIF-67-D具有较少的Co配位数和较强的电荷转移能力,这结构特征导致了TENG、OER和HER性能的显著提高。


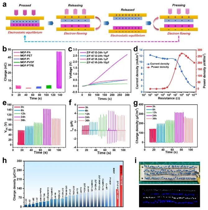
具体而言,与ZIF-67-R相比,ZIF-67-D的TENG电荷密度增加了2.4倍,OER极化电流密度增加了9.9倍(1.65 V),HER极化电流密度增加了1.9倍(-0.3 V)。ZIF-67的(112)/(011)面比与TEG输出之间的强烈正相关性进一步证实了面工程在实现高效能量转换中的关键作用。此外,优化后的ZIF-67-D即使在高湿度环境中也能使电解槽和TENG器件在72小时内保持稳定。
总的来说,该项工作为调节电极材料的晶面和配位结构以提高其多功能性能提供了新的见解,为进一步优化每个组分后的集成系统(如微型制氢器件、TENG驱动的高价值化学品电催化合成)铺平了道路。
Facet engineering of metal-organic frameworks for triboelectric nanogenerators-based self-powered water splitting.Advanced Materials, 2025.DOI: 10.1002/adma.202415616

黄照夏,华南理工大学副教授,中国塑料加工工业协会专家委员会专家、全国塑料标准化技术委员会再生塑料工作组成员、《中国塑料》青年编委、《Frontiers In Materials》客座编辑。研究方向为高分子材料成型加工新原理、新方法和新装备;复杂外场下高分子材料结构演变行为;功能高分子材料先进制造。基于对压力场下高分子材料加工过程的研究,与传统的稳态力场和振动力场依赖高压的持续施加不同,创造性地在模压过程中引入释放段用以调控加工过程高分子材料分子链松弛行为,提出了高分子锻造成型新方法,形成并建立了高分子锻造成型加工新方法。相关成果以第一/通讯作者身份在Nature Communications、Engineering、Nano Energy、Macromolecules等知名期刊发表研究论文。

刘文贤,浙江工业大学副教授,研究方向为纳米功能材料、金属有机框架材料、新型能源材料。共发表学术论文60余篇,以第一作者/通讯作者(含共同)身份在Nat. Commun.、Angew.、ACS Catal.、Small、Adv. Sci.等国际期刊上发表论文26篇,其中影响因子IF>10的论文10篇,ESI高被引论文6篇,封面论文2篇。

况太荣,现任浙江工业大学材料科学与工程学院教授、博士生导师,高分子材料与工程研究所副所长,功能高分子与先进材料实验室(FPAM Lab)负责人,华南理工大学和美国俄亥俄州立大学联合培养博士。主要研究方向为多相/多尺度高分子功能材料:结构设计、加工调控及器件应用。以通讯或第一作者在AM、Chem、AFM、Adv. Sci.、Nano Energy、Carbon、Chem. Eng. J.、Nano Res.、ACS Appl. Mater. Interfaces、Compos. Sci. Technol.等期刊发表SCI论文80余篇,入选ESI热点/高被引论文12篇,被引用6000余次。
 
                
