页岩气革命和“双碳”战略推动了丙烷脱氢(PDH)技术的快速发展,使其成为定向生产丙烯的主要路线。负载型Pt团簇是PDH技术中常用的催化剂,但在苛刻的服役条件下,Pt团簇易发生烧结失活。因此,工业上通常需要通过氧-氯混合气氛中的氯诱导Pt颗粒再分散并烧除积炭,以恢复其催化活性。然而,这一过程不仅会导致设备腐蚀和含氯污染物的生成,还会产生大量的碳排放。因此,开发一种在无氯条件下可再生的Pt基催化剂,成为催化科学与技术领域的重要研究课题。
基于此,福州大学鲍晓军教授与朱海波教授等人围绕创制无氯条件下可再生的Pt基催化剂这一重大课题开展研究,发现Ge-分子筛负载的Pt催化剂具有独特的环境适应能力及Ge-分子筛在氧化气氛中具有奇特的“捕获”Pt的能力,据此提出了一种简单、高效的PDH催化剂制备方法。该研究以“A self-regenerating Pt/Ge-MFI zeolite for propane dehydrogenation with high endurance”为题,发表在《Science》期刊上。福州大学博士研究生洪惠真,博士后徐志康为该篇论文第一作者。


鲍晓军,福州大学化工学院教授,博士生导师。兼任中国化工学会理事、中国颗粒学会理事。获2015年国家科技进步二等奖、2015年中国石油和化学工业联合会技术发明一等奖、2020年国家科技进步二等奖、2022年中国化工学会基础研究成果一等奖。两次担任973项目首席科学家,入选国家杰青和全国杰出专业技术人才。迄今为止,获授权中国发明专利128件、国际专利10件;发表论文200余篇,出版著作6部。

朱海波,福州大学教授、博士生导师。2009年毕业于上海交通大学(导师谢在库院士);2009-2010年在法国CPE-LYON从事博士后(合作导师Jean-Marie Basset院士);2010-2016年在沙特KAUST从事博士后、研究科学家工作。2016年入职福州大学,加入鲍晓军教授团队,从事高性能催化材料、绿色催化过程的研究。先后主持国家自然科学基金项目4项、重点研发计划课题1项、其他项目3项。获得福建省闽江学者、福建省“雏鹰计划”青年拔尖人才的支持。发表论文60余篇、申请专利20余件,出版专著1部、作为参与人获2022年度中国化工学会科学技术奖“基础研究成果奖”一等奖。
1、自我再生的Pt/Ge-MFI沸石催化剂的开发:提出了一种新型的Pt/Ge-MFI催化剂,具有自我再生能力,能够在丙烷脱氢(PDH)过程中维持高效性,避免了传统Pt催化剂由于烧结和积炭问题导致的催化失活。这一创新性设计使催化剂可以在长时间的反应周期中保持高效性能,显著提升了其在工业应用中的可行性。
2、无氯再生机制的实现:传统的Pt催化剂再生方法通常需要氯化环境,而这篇研究通过开发一种无需氯化环境的再生方法,成功避免了氯气使用带来的设备腐蚀、污染物生成和碳排放问题。这不仅符合“双碳”战略,还为催化剂的环境友好型应用提供了新的解决方案。
3、Pt簇与Pt单原子之间的可逆转化机制:通过DFT计算和从头算分子动力学(AIMD)模拟,研究揭示了Pt簇和Pt单原子在Ge-MFI沸石框架中的可逆转化机制。这一发现为设计具有高稳定性和长效性的催化剂提供了新的理论依据,并阐明了Ge-MFI沸石在稳定Pt单原子和Pt簇方面的关键作用。

图1 Pt/Ge-MFI催化剂通过Pt物种自发分散的合成过程
图1展示了Ge-MFI沸石能够有效捕获并再分散Pt物种,从而提高其催化性能。通过将Pt/SiO2与Ge-MFI物理混合并在700°C下进行老化,Pt颗粒从SiO2转移到Ge-MFI的通道内,形成高活性的Pt簇,显著提升了丙烷脱氢反应的转化率(约42.2%)。图1显示了Pt粒子在Ge-MFI表面和通道中的分布情况,TEM和STEM图像进一步证实了Pt颗粒的转移和再分散过程。这一发现表明,Ge原子在Ge-MFI框架中起到了关键作用,促使Pt物种的有效捕获和自发再分散,从而提高了催化剂的长期稳定性和效率。

图2 Pt/Ge-MFI催化剂在PDH反应中的自再生性能
图2展示了四种Pt/Ge-MFI催化剂在丙烷脱氢(PDH)中的自我再生能力,实验在高温(585°C)和高单位体积流量(9.5 h-1)下进行,丙烷转化率达到约42%,丙烯选择性约98%。图2A和B展示了这些催化剂在50个反应-再生循环后性能的恢复,表明它们在多个循环中表现出卓越的自我再生能力,且催化性能保持一致。即使在更长的100多个循环中,代表性的Pt@Ge-MFI催化剂的催化性能仍能保持完全完好(图2B)。TEM和XRD分析确认催化剂的结晶结构和微孔结构没有被损坏,显示出其卓越的稳定性和再生能力。相较于工业中的PtSn/Al2O3催化剂,后者在仅经过三次循环后就出现了明显的性能衰退,而我们的催化剂能够在高丙烷转化率下持续自我再生,预期寿命达到3年(图2D)。这些结果验证了Pt/Ge-MFI催化剂在工业应用中的巨大潜力。

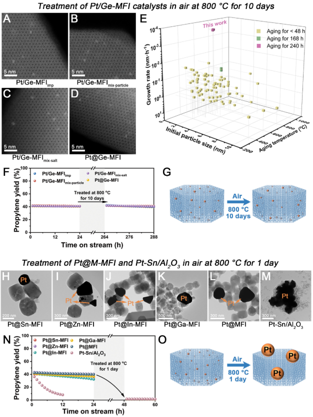
图3 催化剂的热氧化稳定性评估
图3展示了Pt/Ge-MFI催化剂在800°C的空气中暴露10天后仍保持优异的热氧化稳定性,TEM和STEM分析(见图3A至D)显示,Pt簇在Ge-MFI的通道内保持完整,没有发生烧结。相比之下,其他含异原子MFI沸石上的Pt催化剂表现出较低的热氧化稳定性,经过1天的800°C热氧化处理后,Pt颗粒聚集成大约400至500 nm的团聚体(见图3H至L),而工业催化剂Pt-Sn/Al2O3也在相同处理后发生烧结,形成约600 nm的大颗粒(见图3M)。这些催化剂在随后的丙烷脱氢测试中出现严重失活,丙烯产率接近0(见图3N)。我们将其不稳定性归因于PtO2物种的挥发性较高,导致在氧化环境中无法稳定存在,进而引发烧结(见图3O)。

图4 用于追踪PDH中Pt/Ge-MFI自再生过程的原位及操作谱学研究
图4通过原位XAFS、原位FTIR、XPS和TEM技术跟踪了Pt/Ge-MFI催化剂在反应-再生过程中的结构变化。在还原条件下,Pt以小簇的形式(约8个原子,0.60 nm)存在于Ge-MFI的通道中,且这些簇通过Pt-O-Ge键固定在Ge原子上。经过氧化再生后,Pt簇转变为孤立的Pt单原子,这一过程在XANES和EXAFS光谱中得到了验证(见图4A和B)。FTIR光谱中2052 cm-1和2104 cm-1的吸收峰分别支持了Pt簇和Pt单原子的存在(见图4D)。在还原步骤中,Pt单原子再次转变为Pt簇,表现出可逆的结构变化(见图4G)。此外,研究还显示,Ge原子在沸石框架中起到了稳定Pt单原子和Pt簇的关键作用。整个过程的结构变化在四个反应-再生循环中得到了验证,表明Pt/Ge-MFI催化剂具备优异的自我再生能力。

图5 自再生过程的理论计算研究
图5通过密度泛函理论(DFT)计算和从头算分子动力学(AIMD)模拟,研究了Pt簇和Pt单原子在Ge-MFI沸石中的可逆转化过程。计算结果表明,PtO2是Pt簇再分散后的原子结构,完全的原子再分散反应是放热的,且这种转化在低温或高氧气压力下变得可行。模拟还表明,Ge原子对PtO2原子结构的稳定性作用显著高于对Pt簇的稳定作用,PtO2原子结构在Ge-MFI沸石中受到更强的限制,而在Si-MFI、Sn-MFI等沸石中则可更自由地扩散。均方位移(MSD)分析证实了这一点,且Ge-MFI和Si-MFI沸石的MFI通道对Pt簇的运动起到了显著的限制作用。这些结果表明,Ge-MFI沸石能够有效稳定Pt单原子,设计抗烧结的沸石基催化剂。
本研究重点介绍了Pt/Ge-MFI催化剂的独特设计,该催化剂在丙烷脱氢(PDH)反应中保持高催化性能,且能够在长时间的反应周期中维持其高效性。该催化剂的关键特点是自我再生能力,这一能力通过引入一种独特的机制实现,使催化剂能够在无需氯化环境的情况下进行再生。这不仅提高了催化效率,还减少了对环境的影响,使得该催化剂适用于工业应用。这项研究为开发其他抗烧结的沸石基催化剂提供启示,这些催化剂对多种工业应用至关重要,尤其是那些需要长期稳定性和高性能的催化反应。催化剂的环境适应性和耐久性相结合,为更可持续的催化过程开辟了新的机会,这与提高能源效率和减少碳排放的宏观目标相契合。
A self-regenerating Pt/Ge-MFI zeolite for propane dehydrogenation with high endurance. Science.https://doi.org/10.1126/science.adu6907

