天大/中南​Nature子刊:0.78μm薄锂金属电极助力固态电池

天大/中南​Nature子刊:0.78μm薄锂金属电极助力固态电池
薄锂(Li)金属的可控工程对于提高固态电池的能量密度以及阐明锂金属负极界面的演化机制至关重要,然而由于锂金属的脆性和高粘性,在制造薄锂电极时面临显著挑战。
天大/中南​Nature子刊:0.78μm薄锂金属电极助力固态电池
在此,天津大学梁骥,中南大学张佳峰、王小玮等人通过使用三氟甲磺酸(TfOH)对Ta掺杂的Li7La3Zr2O12(LLZTO)进行简单处理,将其表面Li2CO3转化为含有LiCF3SO3和LiF成分的亲锂层。
研究显示,该策略实现了锂金属负极厚度从0.78μm到30μm的精确控制。采用厚度为7.54μm的锂金属负极、商用LiNi0.83Co0.11Mn0.06O2正极,以及负极/正极容量比为1.1装配的准固态锂金属电池,在电流密度为2.35mA/cm²和25°C条件下其循环寿命达到500次,最终放电比容量为99mAh/g。
此外,通过对薄锂金属负极的多尺度表征,明确了其表面、内部以及Li/LLZTO界面的缺锂区域(0.78μm)和富锂区域(7.54μm)的多维成分演化和失效机制。
天大/中南​Nature子刊:0.78μm薄锂金属电极助力固态电池
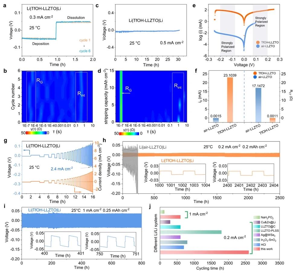
图1. Li||Li对称电池的电化学表征
总之,该工作提出了一种利用三氟甲磺酸(TfOH)对Ta掺杂LLZTO表面Li2CO3成分进行原位转化的策略。即通过在LLZTO上生成超亲锂且阻电子TfOH修饰层,实现了锂金属负极厚度在0.78μm至30μm范围内的精确控制。
在基于TfOH-LLZTO固态电解质的对称电池中,在1.0 mA/cm²高电流密度和25 °C条件下实现了800小时的稳定循环。将其与厚度为7.54 μm的锂金属负极和商用NCM正极组装成准固态锂金属电池(QSSLMB)后,在N/P比为1.1且2.35 mA/cm²的高电流密度条件下,电池可稳定循环超过500次。
此外,通过对薄锂金属负极的多尺度表征,明确了缺锂区域(0.78μm)和富锂区域(7.54μm)在其表面、内部以及Li|LLZTO界面处的多维成分演变和失效机制。因此,该工作在固态电解质上构建薄锂金属层的策略,为下一代高性能锂金属电池的应用提供了切实可行的解决方案和关键见解。
天大/中南​Nature子刊:0.78μm薄锂金属电极助力固态电池
图2. 薄锂金属负极的准固态锂金属电池(QSSLMBs)的电化学性能
Interface engineering enabling thin lithium metal electrodes down to 0.78 μm for garnet-type solid-state batteries, Nature Communications 2024

声明:如需转载请注明出处(华算科技旗下资讯学习网站-学术资讯),并附有原文链接,谢谢!
(0)
上一篇 2024年12月18日 上午9:28
下一篇 2024年12月18日 上午9:29

相关推荐