她,浙工大美女教授,联合北大「国家杰青/长江特聘」、浙大「国家高层次人才」、西湖大学「国家级人才」,新发JACS!

她,浙工大美女教授,联合北大「国家杰青/长江特聘」、浙大「国家高层次人才」、西湖大学「国家级人才」,新发JACS!

研究背景
硼基催化剂在丙烷氧化脱氢(ODHP)反应中表现出优异的烯烃选择性。

由于亚表面Ni助剂的引入显著提高了活性,该基底材料应是调控硼基催化剂性能的潜在平台。

基于此,2024年11月21日,浙江工业大学林丽利教授、浙江大学姚思宇博士、北京大学马丁教授和西湖大学王涛博士团队在国际期刊Journal of the American Chemical Society发表题为《Performance Descriptor of Subsurface Metal-Promoted Boron Catalysts for Low-Temperature Propane Oxidative Dehydrogenation to Propylene》的研究论文。团队成员高晓峰、蔡城、田枢衡为论文共同第一作者
她,浙工大美女教授,联合北大「国家杰青/长江特聘」、浙大「国家高层次人才」、西湖大学「国家级人才」,新发JACS!

林丽利,浙江工业大学化学与工程学院教授。2019年至今担任浙江工业大学化学工程学院教授。研究方向为醇氢绿色能源催化,光催化生物质转化,CO2加氢。主要从事低温高效CO2加氢、重整制氢、原位取氢-高选择性加氢制备高值化学品的多相催化剂设计、催化机理和构效关系研究,发表论文50余篇,总引用超6000余次,以第一或(共同)通讯作者身份在Nature、Nature Nanotechnology、Nature Chemical Engineering、Nature Communications、 Journal of the American Chemical Society等期刊发表论文20余篇,国际(美国、日本)/国内授权发明专利7项。

她,浙工大美女教授,联合北大「国家杰青/长江特聘」、浙大「国家高层次人才」、西湖大学「国家级人才」,新发JACS!

姚思宇,百人计划研究员 | 博士生导师, 获2019年国家高层次人才计划青年项目,浙江省自然科学基金杰出青年基金资助。研究围绕化学工程中能源和环境催化问题,着力于探索小分子活化转化至高附加值化学品的相关多相催化过程。近五年发表SCI论文80余篇,第一/通讯作者发表论文30余篇包括Science、Nat. Nanotechnol.、Nat. Commun.、 J. Am. Chem. Soc.、ACS Catal等。

她,浙工大美女教授,联合北大「国家杰青/长江特聘」、浙大「国家高层次人才」、西湖大学「国家级人才」,新发JACS!

马丁北京大学教授,长江学者特聘教授,万人计划创新领军人才,国家杰青。1996年本科毕业于四川大学,2001年在中国科学院大连化学物理研究所取得博士学位。2001-2005年在牛津大学/Bristol大学从事博士后研究,2005年加入中科院大连化学物理研究所,2009年至今担任北京大学化学与分子工程学院研究员/教授。

她,浙工大美女教授,联合北大「国家杰青/长江特聘」、浙大「国家高层次人才」、西湖大学「国家级人才」,新发JACS!

王涛,2015年博士毕业于德国莱布尼茨催化所,师从焦海军教授和德国科学院院士Matthias Beller教授。2020年10月加入西湖大学理学院、人工光合作用与太阳能燃料中心,组建理论催化与材料智能设计实验室,任特聘研究员(独立PI / 博士生导师)。入选国家级、省级和市级人才计划。在国际知名学术期刊发表论文80余篇,其中第一和通讯作者论文60余篇,包括Nat. Catal., PNAS, J. Am. Chem. Soc., Nat. Commun., JACS Au, Nat. Comput. Sci., ACS Catal.等。现主持国家自然科学基金面上项目,作为课题骨干参与科技部重点研发计划。

果简介

在本研究中,研究人员通过评估不同的金属助剂,揭示了基底效应,并确定了一个性能描述符,以理解BOx/金属/BN ODHP催化剂中亚表面材料的作用。
性能评价和瞬态红外光谱实验表明,金属改性BOx顶层上O-H键的解离/再生的内在活性和动力学行为依赖于金属基底。
结合密度泛函理论(DFT)计算,发现BOx(OH)₃₋ₓ活性物种中O-H键的解离/再生倾向受H对硼氧化物物种亲和力的控制。
金属-O结合能已被证明与H亲和力呈线性相关,可以作为低温自由基初始化和ODHP反应的简单性能描述符,揭示该反应受Sabatier原理控制,适度的金属-O结合能对于实现BOx/M/BN催化剂的卓越性能至关重要。
根据潜在描述符的指导,研究了Ni-Rh合金基材,发现Ni/Rh摩尔比为15: 1的基底显著提高了低温下的内在活性。
图文解读

她,浙工大美女教授,联合北大「国家杰青/长江特聘」、浙大「国家高层次人才」、西湖大学「国家级人才」,新发JACS!

图1:平台BOx/M/BN催化剂的合成与表征
她,浙工大美女教授,联合北大「国家杰青/长江特聘」、浙大「国家高层次人才」、西湖大学「国家级人才」,新发JACS!
图2:BOx/M/BN催化剂在丙烷氧化脱氢反应中的催化性能

她,浙工大美女教授,联合北大「国家杰青/长江特聘」、浙大「国家高层次人才」、西湖大学「国家级人才」,新发JACS!

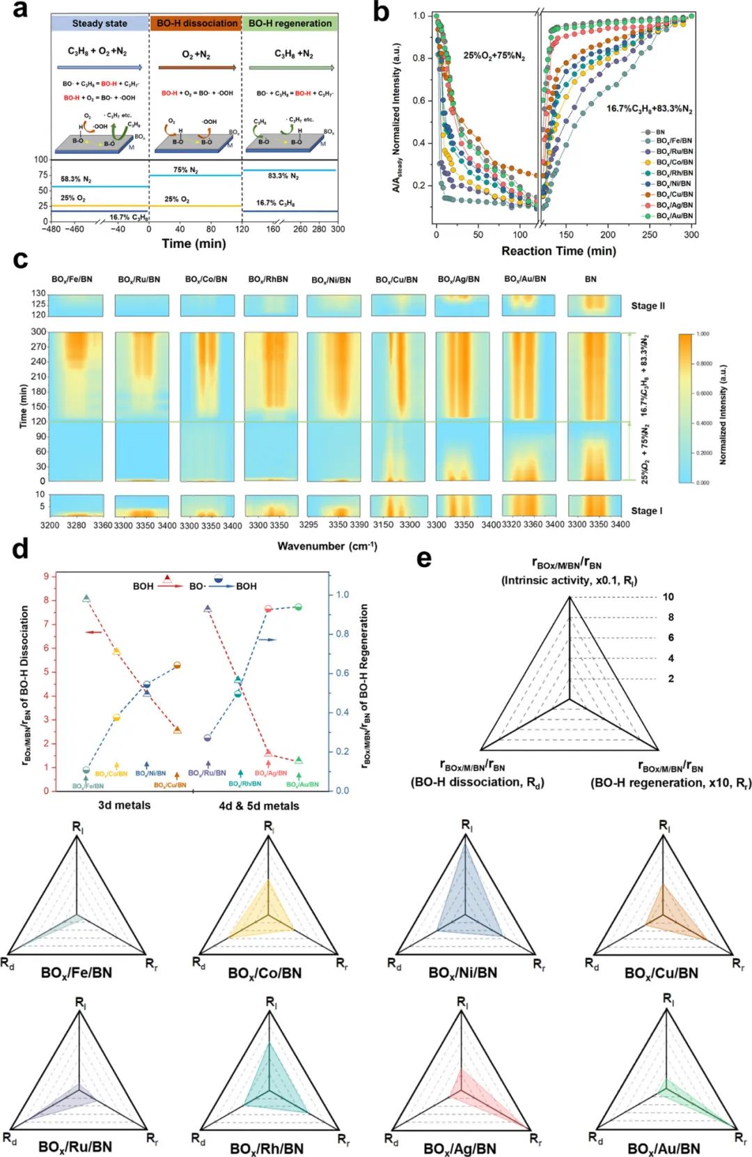
图3:BOx/M/BN催化剂上ODHP反应自由基初始化微观步骤的原位漂移研究
她,浙工大美女教授,联合北大「国家杰青/长江特聘」、浙大「国家高层次人才」、西湖大学「国家级人才」,新发JACS!

图4:解读亚表面金属纳米粒子在LT-ODHP反应中的促进作用

她,浙工大美女教授,联合北大「国家杰青/长江特聘」、浙大「国家高层次人才」、西湖大学「国家级人才」,新发JACS!

图4:基于金属-氧结合能描述的丙烷低温氧化脱氢催化剂的开发

总之,通过研究发现,金属-O结合能与H亲和力呈线性相关,可以作为低温自由基初始化和丙烷氧化脱氢(ODHP)反应的简单性能描述符。

这揭示了该反应受Sabatier原理控制,适度的金属-O结合能对于实现BOx/M/BN催化剂的卓越性能至关重要。

文献信息
Performance Descriptor of Subsurface Metal-Promoted Boron Catalysts for Low-Temperature Propane Oxidative Dehydrogenation to PropyleneJournal of the American Chemical Society2024.

声明:如需转载请注明出处(华算科技旗下资讯学习网站-学术资讯),并附有原文链接,谢谢!
(0)
上一篇 2024年11月26日 上午9:38
下一篇 2024年11月26日 上午9:40

相关推荐